中国科学院生物遗传资源库-中国科学院战略生物资源计划2024年度工作报告
目录 笔记 搜索
图

中国科学院战略生物资源计划2024年度工作报告——中国科学院生传资源库

中国科学院战略生物资源计划管理委员会办公室 编
图

内 容 简 介

中国科学院战略生物资源计划年度报告集成了中国科学院植物园、生物标本馆、生物遗传资源库、实验动物平台和生物多样性监测与研究网络五大收集保藏网络及其组成单元的年度工作进展。
中国科学院植物园开展国内外植物资源收集保藏和迁地保护,截至2024年保育植物17万种次;中国科学院生物标本馆推进生物标本(动物、植物、菌物、化石等标本)的收集保藏与鉴定,截至2024年馆藏标本近2500万号;中国科学院生物遗传资源库开展生物遗传资源(动物、植物、微生物、细胞等生物资源)的收集保藏,截至2024年保藏各类生物遗传资源超100万份;中国科学院实验动物平台开展各类实验动物资源的收集保藏与开发,截至2024年收集各类动物资源超5500种;中国科学院生物多样性监测与研究网络开展生物资源及生物多样性(基因、物种、种群、群落等)的监测与研究,截至2024年已建立30个主点和60个辅点对生物资源及生物多样性进行多层次的全面监测与研究,积累生态数据超500万条。
本报告可以为从事相关领域的科研工作者及高校师生提供参考,并可以供科普爱好者阅读。
图

《中国科学院战略生物资源计划2024年度工作报告》中国科学院生物遗传资源库

编 委 会
主   编:中国科学院战略生物资源计划管理委员会办公室
本册专家组(按姓氏拼音排序):
     邓 菲 段子渊 郝 捷 胡晓燕 李 岩 刘青松 佴文惠
     逄少军 潘光锦 钱 韦 邵云云 宋立荣 王国栋 魏辅文 
     杨 明 伊廷双 喻亚静 赵 允
本册编写组(按姓氏拼音排序):
     蔡 杰 陈跃磊 高环宇 顾婷玉 胡 洁 李桂梅 佴文惠
     苏 丽 孙博坚 王 磊 王小琪 吴巧丽 杨蕾蕾 张 琪 
     郑凌凌 周天成
图

前  言

战略生物资源是保障国家生物安全与生物经济发展的基石,是支撑生命科学研究、生物技术创新和生态文明建设的核心战略储备。中国科学院战略生物资源计划作为我国生物资源保护与利用的关键力量,始终致力于统筹整合优质资源,构建高效协同的收集保藏与共享体系。本报告系统集成了中国科学院植物园、生物标本馆、生物遗传资源库、实验动物平台和生物多样性监测与研究网络五大收集保藏网络及其组成单元的年度工作进展,全面呈现了战略生物资源保藏、研究与服务的整体态势。
中国科学院战略生物资源计划始终坚持资源保藏、开发利用与数据共享的深度融合,通过体系化建设与协同化运作,在维护国家生物安全、推动生物经济发展、支撑生态文明建设等方面发挥了不可替代的作用。本报告的编撰旨在全面梳理中国科学院战略生物资源计划年度工作成果,总结经验与挑战,为后续工作部署提供参考,也为社会各界了解我国战略生物资源保护与利用现状搭建交流平台。未来,我们将继续秉持创新、协同、开放、共享的理念,持续提升战略生物资源的保藏能力、研究水平与服务效能,为保障国家生物战略安全、实现人与自然和谐共生贡献更大力量。
中国科学院战略生物资源计划管理委员会办公室
2025年1月
图

第1章 中国科学院生物遗传资源库概况

图

1.1 中国科学院生物遗传资源库工作组概况

图

1.1.1 工作组定位

中国科学院生物遗传资源库工作组是协助中国科学院可持续发展研究局对全院生物遗传资源工作进行业务指导的组织,在中国科学院战略生物资源管理委员会的指导下开展工作。目前,工作组设立了14个资源库,收集保藏的生物资源类型涵盖了植物种子和植物离体材料、人和动物的细胞株、干细胞株和组织样本、微生物、藻类等;旨在建成国内最大、国际上具有重要影响的生物遗传资源科学保藏网络体系、生物遗传资源收集整合和共享利用的非营利性平台;通过长期开展生物遗传资源的调查和收集,加强资源评价和功能发掘,促进生物遗传资源的开发利用,为我国生命科学研究、生物技术创新及产业发展提供高质量的生物遗传资源和高水平的专业技术服务。
截至2024年底,14个资源库保藏的各类生物遗传资源超过100万株(份)。
图

1.1.2 工作组组成

中国科学院生物遗传资源库工作组成员如表1-1所示。中国科学院生物遗传资源库工作组下设资源库如表1-2所示。
表1-1 中国科学院生物遗传资源库工作组成员
工作组成员
主任钱 韦中国科学院微生物研究所研究员
成员喻亚静中国科学院微生物研究所五级职员
邓 菲中国科学院武汉病毒研究所研究员
郝 捷中国科学院动物研究所研究员
蔡 杰中国科学院昆明植物研究所正高级工程师
逄少军中国科学院海洋研究所研究员
表1-2 中国科学院生物遗传资源库工作组下设资源库
工作组下设资源库
序号资源库名称依托单位负责人联系人联系方式
1中国西南野生生物种质资源库中国科学院昆明植物研究所伊廷双蔡 杰0871-65223047
2中国科学院昆明野生动物细胞库中国科学院昆明动物研究所佴文惠王金焕0871-65195375
3中国科学院细胞和干细胞库中国科学院分子细胞科学卓越创新中心赵 允顾婷玉021-54921358
4中华民族永生细胞中国科学院遗传与发育生物学研究所段子渊王小琪010-64804421
5国家干细胞资源库中国科学院动物研究所郝 捷王 磊010-62559405
6中国科学院海藻种质库中国科学院海洋研究所逄少军李 静0532-82898831
7中国科学院淡水藻种库中国科学院水生生物研究所宋立荣郑凌凌027-68780871
8国家病毒资源库中国科学院武汉病毒研究所邓 菲唐 霜027-87998112
9中国普通微生物菌种保藏管理中心中国科学院微生物研究所喻亚静杨蕾蕾010-64807850
10华南干细胞转化库中国科学院广州生物医药与健康研究院潘光锦周天成020-32015308
11中国科学院人类资源样本库中国科学院生物物理研究所李 岩高环宇010-64888576
12中国癌症功能细胞库中国科学院合肥物质科学研究院刘青松胡 洁0551-65595161
13中国科学院犬遗传资源库中国科学院昆明动物研究所王国栋李桂梅0871-65176927
14中国科学院野生动物遗传资源库中国科学院动物研究所魏辅文孙博坚010-64807152
图

1.2 数据汇总

中国科学院生物遗传资源库工作组数据汇总如表1-3所示。
表1-3 中国科学院生物遗传资源库工作组数据汇总
项目资源库2024年度新增数据累积总数据
保藏情况中国西南野生生物种质资源库6 131份20万份(植物种质)
中国科学院昆明野生动物细胞库(株)1342 930
中国科学院细胞和干细胞库(份)3 00033 000
中华民族永生细胞库(株)1202 840
国家干细胞资源库(支)11 34995 452
中国科学院海藻种质库(株)4376 050
中国科学院淡水藻种库(株)3044 910
国家病毒资源库菌毒种:211株
样本:3.28万份
毒株:2 019株
样本:16.98万份
中国普通微生物菌种保藏管理中心(株)3 164115 000
华南干细胞转化库(株)15552
中国科学院人类资源样本库(份)/401 824
中国癌症功能细胞库(株)6803 680
中国科学院犬遗传资源库(份)30014 300
中国科学院野生动物遗传资源库270号6 558号
资源共资源使用情况国内微生物菌毒种(株4 217
海藻及淡水藻种(株)8 558
细胞株干细胞株(株)7 506
植物种子/小苗/DNA(份)6 236
人类体液样本(份)43
犬科动物遗传资源(份)13 300
国外微生物菌毒种(株)260
犬科动物遗传资源(份)1 000
与资源共享利用有关重大会议(次)5
科研产依托平台承担科研项目(项)117
依托平台发表科研论文(篇)183
论著(部)3
社会服务科普参观人数(人次)15 166
数据库访问量(人次)9 412 992
接待社会咨询量(人次)9 772
图

第2章 2024年度平台重大科研产出

图

2.1 平台重大成果

图

2.1.1 取得的重要科研成果

各资源库依托资源特色和学科特点,坚持展开分类学、遗传进化机制、细胞生物学等的研究,并承担、参与多个国家重大科研项目,取得许多重要的科研进展,以下为核心科研成果。
1)中国科学院昆明植物研究所在多年生竹类植物的系统分类与演化研究的基础上,利用多组学证据解答了困扰学界多年的木本竹类是否为单次起源这一问题,证实了优势亚基因组在竹类由草本到木本的生活史转变中发挥了重要的作用,催生了木本竹类的适应性演化和大规模的物种分化。相关研究成果先后发表于期刊Nature GeneticsMolecular Plant
2)华南干细胞转化库刘兴国团队发现,线粒体基因CYTB可产生新蛋白CYTB-187AA,进而调控早期发育(图2-1),揭示了线粒体与细胞核遗传密码交互及能量调控新模式,改写了教科书中“线粒体基因组编码13个蛋白”的论断。相关研究成果发表于期刊Cell Metabolism
图2-1 线粒体基因CYTB编码胞质翻译的CYTB-187AA调控早期发育
3)野生动物遗传资源库团队针对秦岭大熊猫种群中独有的罕见棕白毛色表型,建立了与棕色大熊猫“七仔”相关的两个家系,确定了棕白毛色的常染色体隐性遗传模式。研究团队鉴定了Bace2基因第一外显子25bp缺失突变是棕色大熊猫最有可能的遗传基础,并进一步利用转录组测序数据确认了Bace2基因结构的完整性,同时在RNA水平上验证了该突变在棕色大熊猫中真实存在(图2-2)。相关研究成果发表于期刊PNAS
图2-2 棕色大熊猫家系和Bace2突变候选位点
4)中国科学院昆明野生动物细胞库与山东理工大学合作,利用多种测序技术获得了高质量的雄性白颊长臂猿染色体水平基因组组装(图2-3),并预测了18 925个蛋白编码基因(包括Y染色体上的58个基因)。这些全面的基因组数据集将为今后开展长臂猿的遗传和保护研究提供宝贵的资源。相关研究成果发表于期刊Scientific Data
图2-3 白颊长臂猿基因组关键特征
5)国家病毒资源库团队对在新疆、湖北、内蒙古采集的195份蜱虫及血清样本进行宏基因组测序(1.38TB数据),鉴定出了120余种新型蜱传病毒,成功分离出了6种病毒,建立了9种特异性检测方法,解析了8个蜱种携带病毒的组织嗜性,并绘制4种单蜱的精细病毒谱(图2-4)。
图2-4 连续开展蜱类病毒调查与跨物种传播风险研究
图

2.1.2 参与的重大国家项目

各个资源库共承担、参与117项科技部、国家自然科学基金委员会、中国科学院等各类科研项目。例如,中国科学院淡水藻种库主持国家重点研发计划中的国际合作项目,与以色列科研机构合作,丰富了自身的蓝藻水华藻种资源和数据库,支撑了水华防控技术的开发(图2-5)。
2-5 与以色列科研机构联合开发藻类资源和技术服务长江流域水生态环境保护
图

2.1.3 参与的重要国际活动、任务

1)中国普通微生物菌种保藏管理中心喻亚静主任参加第21届亚洲微生物资源保护和可持续利用联盟大会,并在大会上作报告,介绍我国菌种保藏事业的发展历史、中国普通微生物菌种保藏管理中心的特色及未来规划(图2-6)。
图2-6 喻亚静主任在第21届亚洲微生物资源保护和可持续利用联盟大会上作报告
2)2024年4月14~18日,单体锋研究员受邀参加第九届亚太藻类学论坛(The 9th Asian Pacific Phycological Forum,9th APPF),主持分论坛,并作口头报告(图2-7)。
图2-7 单体锋研究员在分会上作报告
3)中国癌症功能细胞库参加了国际生物及环境样本库协会(ISBER)第25届墨尔本年会(图2-8),本细胞库建立的三大服务平台获得了与会专家的认可,同时细胞库与国际、国内肿瘤相关样本库探索了联动发展新机制。
图2-8 中国癌症功能细胞库科研人员参加国际生物及环境样本库协会(ISBER)第25届墨尔本年会
图

2.1.4 支撑各国家有关部门的重要贡献/任务

国家干细胞资源库为依托单位中国科学院动物研究所的多个团队提供资源支撑,包括器官再生与智造全国重点实验室70%以上的研究团队,累计为20余项重大科技项目提供了坚实的细胞资源支撑。此外,资源库还为国家重大科技基础设施项目人类器官生理病理模拟装置(HOPE装置)建设提供了细胞、类器官等战略生物资源以及技术支撑保障,并为航天航空等特殊环境的生命科学等研究提供了资源保障。
图

2.1.5 支撑地方的重要贡献/任务

1)中国科学院海藻种质库与龙头生产企业联合创制了杂交海带克隆新品系“J09”,完成了种苗规模化培育和验收,种苗性状表现优秀并且遗传稳定。
2)中国科学院淡水藻种库与企业合作创建了红球藻精准育种和虾青素定向调控的研发平台(图2-9),支撑龙头企业实现了生产规模全球居首。
3)中国科学院细胞和干细胞库为全国各地科研院所、高校、政府机关和生物医药公司等提供细胞资源和制剂服务超过6300份,覆盖多个领域和31个省(区、市),成为基础研究和产业发展的重要平台。
图2-9 红球藻精准育种和虾青素定向调控的研发平台
图

2.2 平台建设情况

在标准化建设方面,已有5个资源库通过ISO 9001质量管理体系认证,并顺利完成了2024年度的监督审核工作。国家干细胞资源库同步运行生物样本库(ISO 20387)与检测实验室(ISO/IEC 17025)的质量管理体系,形成了具有引领性的质量管理体系建设成果。中国科学院广州生物医药与健康研究院细胞标准化检测实验室(SCTL)顺利通过了中国合格评定国家认可委员会(CNAS)和亚太认可合作组织(APAC)国际同行评审,这代表着SCTL的检测能力达到了国际水平。华南干细胞转化库的细胞标准化检测实验室获得了CNAS认可标志和认可证书,该实验室主要为具有各种潜在治疗作用的细胞或生物制剂(如间充质干细胞、免疫细胞、造血干细胞和神经干细胞等)提供科学、准确、公正、高效的标准化质量评估。
国家干细胞资源库主导推进并发布团体标准16项,主导并参与在研团体标准11项,其中新立项6项,新收到立项申请2项;国家标准在研10项;发布国际标准2项,在研国际标准6项。中国西南野生生物种质资源库参与发布国家标准1项,研制并发布团体标准4项,研制国家标准1项,获批立项地方标准2项。中国科学院淡水藻种库联合国内多个微藻产业相关部门,组织修订国家标准《饲料用螺旋藻粉》(GB/T 17243—1998)。
图

2.3 平台获奖情况

1)由中国西南野生生物种质资源库主编的《中国珍稀濒危植物种子(第一卷、第二卷)》荣获第二十九届中国西部地区优秀科技图书评选一等奖(图2-10)。全书精选收录了48科160个珍稀濒危植物物种,包括国家一级保护植物30种、二级保护植物130种。该著作创新性地从多个维度系统呈现了这些珍稀物种的种子特性,详细描述了种子的外部形态和内部结构,介绍了种子的散布方式、贮藏特性和萌发特性,并关联了植物的生活型、地理分布、经济价值、科研价值以及致危因素等重要信息。该著作首次公开了大量珍贵种子的科学数据和高质量照片,具有较高的原创性和科研价值,这些第一手资料为珍稀濒危植物的保护研究和可持续利用提供了重要的基础数据支撑。
图2-10 《中国珍稀濒危植物种子(第一卷、第二卷)》荣获第二十九届中国西部地区优秀科技图书评选一等奖
2)国家干细胞资源库王磊,作为生物样本库技术负责人和药品生产质量管理规范(GMP)生产管理负责人,在干细胞资源建立、干细胞标准研制以及干细胞科普培训等方面作出重要贡献,荣获“干细胞社会公益先进个人”荣誉称号(图2-11)。
图2-11 国家干细胞资源库王磊荣获“干细胞社会公益先进个人”荣誉称号
3)中国科学院细胞和干细胞库荣获2024年度中国科学院分子细胞科学卓越创新中心科学节开放活动三等奖。
图

第3章 各资源库2024年度工作进展

图

3.1 中国西南野生生物种质资源库

图

3.1.1 简介

中国西南野生生物种质资源库(以下简称“种质资源库”)由中国科学院与云南省人民政府共建,依托中国科学院昆明植物研究所建设(图3-1)。项目内容包括种子库、植物离体库、植物DNA库、微生物库(依托云南大学建设)、动物种质资源库(依托中国科学院昆明动物研究所建设),以及种子生物学和分子生物学实验研究平台。种质资源库按国际标准建设,保藏能力达到国际领先水平,是世界上仅有的两个保存野生植物种子超过1万种的种质资源库之一。
图3-1 中国西南野生生物种质资源库大楼外景
种质资源库致力于发展成为国际上具有重要影响、亚洲一流的野生生物物种种质资源保护设施和科学体系,使我国的生物战略资源安全得到可靠保障,为我国生物技术产业发展和生命科学研究源源不断地提供种质资源材料、相关信息以及人才,促进我国生物技术产业和社会经济的可持续发展,为我国切实履行国际公约、有效保护生物多样性以及实施可持续发展战略奠定物质基础。种质资源收集保存的具体目标为:第一个5年(2004~2009年)内达到6450种66 500份(株),15年内(2020年以前)达到19 000种190 000份(株),包括重复保存的种类、复份、菌株和细胞株或细胞系。
截至2024年12月,已收集保存各类种质资源2.4万种33万份(株),其中野生植物种质资源20万份。
图

3.1.2 重大成果情况

2024年度,种质资源库新争取到各类项目29项,包括国家重点研发计划课题2项、地方基金重大项目1项、重大科技专项计划1项、国家自然基金11项等。支撑发表各类科研成果132篇,包括发表于Nature GeneticsMolecular Plant等高影响力期刊[影响因子(IF)大于9]的文章26篇,出版学术专著2部、科普著作1部。开展相关的技术研制和新品种开发,申报专利24项,获得国家授权专利权9项,软件著作权2项。参与研制的1项国家标准和牵头研制的4项团体标准正式发布。
图

3.1.3 亮点工作

1. 多组学研究揭示了竹类植物生活史转变和物种多样化的遗传机制

多倍化是当前植物学研究的焦点主题,广泛发生于被子植物的各个演化阶段,且伴随着诸多大科大属的兴起。作为禾本科物种多样性最为丰富的类群之一,竹类植物在全球有1700余种,其中木本竹类占总种数的92.6%,其特点为茎秆高大、木质化程度高、营养生长周期长。在对竹类植物系统分类与演化多年研究积累的基础上,种质资源库禾本科基因组创新研究团队利用多组学证据揭示了木本竹类二倍体祖先之间的古杂交事件,解答了困扰学界多年的木本竹类是否为单次起源的问题。研究进一步发现,两个木本四倍体分支中存在亚基因组优势的独立起源现象,且均为同一套优势亚基因组;在六倍体分支中,亚基因组优势则表现得更为动态和多样化。该研究首次报道了多倍体植物中存在的亚基因组优势转移现象,为理解多倍体植物的演化机制开辟了新的研究方向。同时证实,优势亚基因组在竹类由草本到木本的生活史转变中发挥了更重要的作用(图3-2),催生了木本竹类的适应性演化和大规模的物种分化,使其在森林环境中成功繁衍。此外,该研究还集成了竹类植物的分类系统学和多组学数据库。相关研究成果先后发表于期刊Nature GeneticsMolecular Plant,在深入理解多倍化(尤其是亚基因组优势)与植物多样性形成之间的关系方面具有理论创新性。
图3-2 11种竹类基因组共线性图与木本竹类和草本竹类的对比

2. 意大利蜜蜂影响了青藏高原高寒草地开花植物繁殖成功

种质资源库在青藏高原东北部高寒草地研究了农业活动引入的意大利蜜蜂和白菜型油菜对本地传粉者群落、植物与传粉之间的连接模式、多种开花植物繁殖成功的影响。研究结果表明,意大利蜜蜂的引入增强了本地传粉者之间的竞争,提高了本地传粉者的访花忠诚性,并且重新配置了植物与传粉者之间的连接模式,从而改变了高山植物的繁殖成功(图3-3)。该研究揭示了,意大利蜜蜂通过改变本地传粉者的觅食行为来增强植物群落的授粉功能,证明了意大利蜜蜂的溢出效应对高山农业生态系统和周边自然生态系统授粉服务的潜在积极影响,为深入了解高山植物如何适应外来传粉者提供了新的理论视角。该研究成果以“Mixed effects of honey bees on pollination function in the Tibetan alpine grasslands”为题,在线发表于期刊Nature Communications
图3-3 意大利蜜蜂对青藏高原高寒草地传粉功能的影响

3. 利用多证据揭示了壳斗科栎属及其近缘属之间在分化早期存在广泛古杂交

种质资源库利用423个壳斗科样品的核基因组和叶绿体基因组的新数据集,构建了一套整合多学科理论和方法的新分析流程,解析了栎属及其近缘类群之间的古杂交事件,揭示了栎属与其栎亚科近缘属在分化早期存在广泛基因流,构建了壳斗科高解析的系统发育框架,并在青冈组和冬青组下揭示了一些高度解析的新亚分支关系(图3-4)。研究结果为了解栎属的进化历史提供了新的见解,并为进一步研究这一备受关注的属的多样化等问题奠定了基础。同时,鉴于历史基因流检测的复杂性和一直以来面临的各种挑战,研究结果强调了整合多学科分析方法及多方证据从而可信地重建历史网状事件发生过程的重要性。该研究也为其他具有复杂进化历史的生物类群的分子系统学和古杂交研究提供了一个可借鉴的研究思路和分析流程。该研究成果以“An integrative framework reveals widespread gene flow during the early radiation of oaks and relatives in Quercoideae (Fagaceae)”为题,发表于期刊Journal of Integrative Plant Biology
图3-4 栎属与近缘属核和叶绿体系统发育关系不一致性及分化时间对比

4. 探讨报春花属植物交配系统演化规律,发现表型和遗传自交综合征呈现平行演化的特征

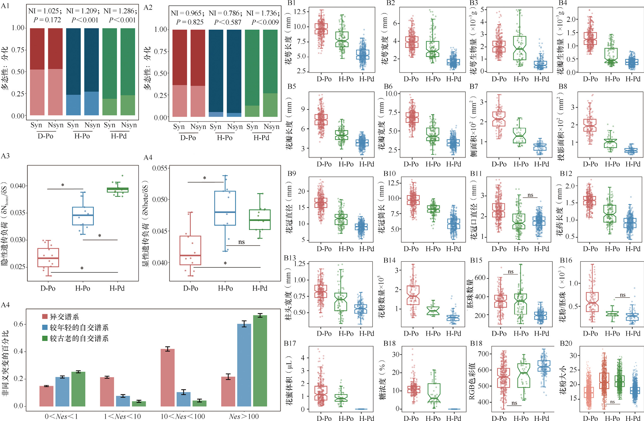
种质资源库以报春花属(Primula)迎阳报春复合群(Primula oreodoxa complex)为研究对象,该复合群包含迎阳报春(Primula oreodoxa)和灌丛报春(Primula dumicola)两个姊妹种,利用异型花柱物种以异交为主、同型花柱物种通常以自交为主的特性,对该复合群的3个谱系分支开展系统发育基因组学、群体遗传学和繁殖性状演化的比较研究,探讨交配系统演化过程中自交综合征的发育特征(图3-5)。借助群体遗传理论和同型花柱物种特殊的群体历史特征,充分解析了植物交配系统由异交向自交转变过程中表型和遗传自交综合征平行演化的潜在影响因素。研究结果充分表明了,植物在表型和基因组层面均能对性系统转变作出快速的反应,这为理解植物交配系统演变的生态和遗传效应提供了新见解。该研究成果以“Parallel evolution of morphological and genomic selfing syndromes accompany the breakdown of heterostyly”为题发表于期刊New Phytologist
图3-5 迎阳报春复合群遗传和表型自交综合征发育信号
图

3.1.4 学术交流与培训

2024年,种质资源库组织并参与了3次与野生植物种质资源采集保存相关的培训班,包括珠穆朗玛峰国家级自然保护区能力建设技术培训班、海南热带雨林保护研究基金2024年项目野外实践培训会、珠穆朗玛峰国家级自然保护区野生植物种质资源采集与保存技术高级培训班。近100名学员参加培训,取得了较好的培训效果和社会效益,为国家种质资源的规范整理与整合提供了保障。
图

3.1.5 国际合作

1)2024年1月29日,中国科学院昆明植物研究所与韩国树木园植物园研究所签署合作备忘录,将围绕植物多样性保护与利用,开展人员交流、技术培训、学术会议组织策划、联合项目研究等方面的合作,促进全球范围内种子库与植物园合作网络的搭建与交流。
2)2024年3月11日、14日,种质资源库科研人员赴哥斯达黎加参加第7届单子叶植物学大会并作报告。
3)2024年7月21~29日,种质资源库专家和研究生一行12人赴西班牙马德里参加第20届国际植物学大会。出访人员在野生植物种质资源保存进展、竹亚科分类及进化、豆科系统学研究、气候变化对高山植物的影响、植物DNA分子鉴定等多个专题研讨会上作学术报告或主持研讨会,并有多个海报展示,得到了国际同行的关注和认可。出访人员在野生植物种质资源保存进展、竹亚科分类及进化、豆科系统学研究、气候变化对高山植物的影响、植物DNA分子鉴定等多个专题研讨会上作学术报告或主持研讨会,还展示了多个海报,得到了国际同行的关注和认可。
4)2024年8月5~10日,种质资源库代表一行3人赴新加坡参加第8届全球植物园大会(The 8th Global Botanic Gardens Congress)。会议期间,参会代表与韩国白头大干种子库、澳大利亚维多利亚皇家植物园种子库、新加坡植物园种子库等国际同行就种子收集保存、活力检测、国际合作等方面进行了深入交流,为未来合作奠定了良好基础。
图

3.1.6 获奖情况

1)种质资源库完成的“被子植物及其关键类群的分子系统发育和演化”项目荣获云南省自然科学奖一等奖。
2)第8届全球植物园大会上,种质资源库提名的珠穆朗玛峰极高海拔物种须弥扇叶芥(Solms-laubachia himalayensis)种子采集活动,荣获2024年全球种子保护挑战“种子保护奖”(Seed Conservation Awards 2024)。
3)种质资源库参加国家数据局组织的“数据要素X”大赛,参赛项目“国家重要野生植物种质资源库共享服务平台助力国家战略生物资源的开放共享”先后荣获云南省综合赛道一等奖和全国总决赛科技创新赛道三等奖。
图

3.2 中国科学院昆明野生动物细胞库

图

3.2.1 简介

中国科学院昆明野生动物细胞库,简称“昆明细胞库”,是在已故中国科学院院士施立明先生的倡导下,于1986年在中国科学院昆明动物研究所正式成立的,是国内收藏最丰富的、以保存野生动物的遗传资源为主要目的的细胞库(图3-6)。目前,昆明细胞库是国家生物医学实验细胞资源库、中国科学院生物遗传资源库和中国西南野生生物种质资源库的成员单位。
图3-6 中国科学院昆明野生动物细胞库所在实验大楼外景
昆明细胞库保藏的资源,大部分是自行建立的、拥有自主知识产权的、具有我国动物资源特色的细胞系。经过30余年的积累,截至2024年12月,昆明细胞库已保藏412种(亚种)动物的细胞系2930株,共计20 000余份。在保藏有细胞系的412种(亚种)动物中,包括昆虫4种、鱼类52种(亚种)、两栖爬行类39种(亚种)、鸟类37种(亚种)、哺乳类280种(亚种)(含38种非人灵长类),其中国家Ⅰ、Ⅱ级保护动物61种。在保藏的2930株细胞系中,有300余株标准化的人和实验动物的正常二倍体细胞和肿瘤细胞系,可供全国各地的研究人员使用。除提供实物服务外,昆明细胞库还提供细胞培养、核型分析、荧光原位杂交、支原体检测等方面的咨询和技术服务。2024年,昆明细胞库新增各类动物细胞资源134株,为全国各地的研究人员提供细胞及专用培养液等实物服务872株次,提供核型分析、支原体检测和短串联重复序列(STR)检测等技术服务82株次。
图

3.2.2 重大成果情况

1. 取得的重要科研成果

昆明细胞库与山东理工大学合作,完成珍稀濒危物种——白颊长臂猿的基因组测序和组装。昆明细胞库的两名工作人员作为署名作者,参与在期刊Scientific Data上发表研究论文1篇。

2. 参与的重大国家项目

1)参加国家科技资源共享服务平台建设项目“国家生物医学实验细胞资源库”的工作。
2)参加国家重点研发计划项目“灵长类实验动物育种、繁育、SPF猴培育及资源保护研究”(项目编号:2022YFF0710900),承担灵长类实验动物细胞资源的收集和保藏工作。

3. 支撑国家各相关部门的重要贡献/任务

2024年度,昆明细胞库为国内200余家用户提供标准化实验细胞及专用培养液872株次;支撑发表科学引文索引(SCI)论文130篇;支撑各类科研项目574项,包括国家重点研发计划项目18项、国家自然科学基金项目178项、省部级项目219项、基地和人才专项52项、其他项目107项。
图

3.2.3 亮点工作

1. 珍稀濒危物种——白颊长臂猿单倍体基因组的装配和注释

白颊长臂猿是一种极度濒危的小型类人猿,由于森林砍伐和非法狩猎,所有现存的4个长臂猿属的物种都面临严重的濒危状况。长臂猿自从与旧大陆猴分歧以后,展现了独特的行为和基因组特征,如社会配对、悬臂摆荡,以及通过频繁的大规模染色体重排实现快速核型进化等。这些特征使得长臂猿成为探索基因组可塑性、基因组进化和濒危灵长类物种保护的理想对象。到目前为止,仅有两种小猿雌性个体的基因组测序数据。昆明细胞库利用保藏的白颊长臂猿细胞和组织材料,与山东理工大学合作,利用PanBio长读段测序、Illumina短对端读段测序、Hi-C技术和RNA测序技术,获得了高质量的雄性白颊长臂猿染色体水平基因组组装(图3-7),且特别关注其Y染色体,并预测了18 925个蛋白编码基因,包括Y染色体上的58个基因。这些全面的基因组数据集将为今后开展长臂猿的遗传和保护研究提供宝贵的资源。2024年,该研究成果以“Haplotype-phased genome assemblies and annotation of the northern white-cheeked gibbon (Nomascus leucogenys)”为题,发表于期刊Scientific Data
图3-7 白颊长臂猿基因组关键特征

2. 珍稀濒危物种——绿孔雀体细胞系的建立

绿孔雀是鸡形目雉科孔雀属鸟类,栖息于海拔2000m以下的亚热带至热带的低山疏林中,一雄数雌常带领数只亚成鸟组成小群活动,善奔走,不善飞行。在我国,绿孔雀仅见于云南西部和西南部,野生数量稀少,是国家一级重点保护野生动物。近年来,由于绿孔雀的生存环境日渐萎缩,在云南还有绿孔雀分布的区域已经凤毛麟角,在野外已难觅其踪迹。2024年,昆明细胞库利用养殖场提供的在孵育过程中死亡的绿孔雀胚胎,成功建立并冻存了来自绿孔雀的心、肺、肾、肌肉和生殖腺等多种组织来源的细胞系共计9株,保藏了这一珍稀濒危物种的体细胞系(图3-8),为今后开展相关研究储备了细胞材料。
图3-8 绿孔雀皮肤细胞及其染色体

3. 树鼩自发乳腺癌细胞系建系方法的建立

是一类形似松鼠的小型哺乳动物,属于攀目,与灵长类动物的进化关系比啮齿类动物与灵长类动物的进化关系更为接近。与非人灵长类动物相比,树具有个体小、饲养成本低、生殖周期短、繁殖能力强等优点。作为一种新型实验动物,树正日益受到国内外的关注,并被广泛应用。而且树是与人亲缘关系最为接近的实验动物之一,也是为数不多的会在饲养过程中自发形成乳腺肿瘤的动物。然而,目前研究中所用的人和动物(大、小鼠)的乳腺癌细胞系均来自国外,尚未建立树的自发乳腺癌细胞系,而且从原发肿瘤中建立肿瘤上皮细胞系较为困难,因此急需探索一套合适的乳腺癌细胞培养体系和建系方法。
2024年,昆明细胞库利用中国科学院昆明动物研究所动物中心提供的两只患有自发乳腺癌的树乳腺肿瘤组织,探索了乳腺肿瘤细胞分离、培养和纯化的方法,成功建立了8株树自发乳腺癌细胞系(图3-9),并且这些肿瘤细胞系已在体外稳定传代超过50代,相关的生物学特征和特性检测还在进行中。该方法的建立不仅为乳腺癌发病机制的研究提供了新的细胞资源,也为将来开展更多类型的动物肿瘤细胞系的建系奠定了基础。
图3-9 培养及免疫荧光染色的树自发乳腺癌细胞

4. 为一种抗癌蝙蝠的发现提供多种蝙蝠细胞系

蝙蝠是哺乳动物中适应性演化最成功的类群之一。与其他大部分哺乳动物相比,蝙蝠演化出了多种独特的适应性表型,如飞行、回声定位、抗病毒等。其中最引人注目的是,许多蝙蝠物种的寿命都比相同体型哺乳动物的寿命更长,这引发了人们对蝙蝠可能能够抵抗癌症的猜测,因为许多长寿的哺乳动物都表现出天然的抗肿瘤能力,如裸鼹鼠、盲鼹鼠等。为了验证上述假说,中国科学院昆明动物研究所刘振研究团队将致癌基因HRASSV40LT分别插入到7种不同蝙蝠物种的成纤维细胞的基因组中,先进行体外培养,再移植到小鼠体内培养。结果发现,在这些蝙蝠中只有大足鼠耳蝠(Myotis pilosus)的成纤维细胞没有出现恶性增殖的现象,这提示着大足鼠耳蝠演化出了抗癌能力。基于分子演化理论,整合分析转录组、基因组和ATAC-seq等数据,并结合功能实验结果,研究人员揭示了大足鼠耳蝠在COPS5基因上游丢失了一个低氧诱导转录因子HIF1A的结合位点,导致COPS5表达下调,进而使其获得了抗癌能力。2024年2月15日,该研究成果以“Experimental evidence for cancer resistance in a bat species”为题发表于期刊Nature Communications(https://www.nature.com/articles/s41467-024-45767-1)。昆明细胞库为该研究提供了大足鼠耳蝠(图3-10)、西南鼠耳蝠、小菊头蝠、马铁菊头蝠、中华菊头蝠、大蹄蝠和棕果蝠以上7个不同蝙蝠物种的细胞系。
图3-10 大足鼠耳蝠(刘奇 摄)及其皮肤细胞
图

3.2.4 学术交流与培训

1)2024年4月9~12日,昆明细胞库工作人员参加中国细胞生物学会2024年全国学术大会。
2)2024年6月16日,昆明细胞库工作人员参加2024年国家生物医学实验细胞资源库工作年会。
3)2024年7月19~21日,昆明细胞库工作人员参加第二十次中国环境诱变剂学会学术大会。
4)2024年8月23~25日,昆明细胞库工作人员参加中国干细胞第十四届年会。
5)2024年6月17~21日,国家生物医学实验细胞资源库在武汉大学生命科学学院举办了第十二期实验细胞培养及质量控制技术培训班(图3-11)。昆明细胞库承担并完成了这期培训班的“动物细胞的原代培养及核型分析”专题讲座。
图3-11 第十二期实验细胞培养及质量控制技术培训班合影
6)2024年7~11月,昆明细胞库参与并完成了中国科学院昆明动物研究所组织的3次科普活动,向60余名中、小学生讲解了动物遗传多样性方面的知识(图3-12),并让他们在显微镜下观察了多种动物的细胞和染色体并动手制作了动物的染色体玻片标本。
图3-12 科普讲座
图

3.3 中国科学院细胞和干细胞库

图

3.3.1 简介

中国科学院细胞和干细胞库(以下简称“资源库”)成立于2007年1月,是在科技部专项经费支持下在全国范围内深度建设的4个干细胞库之一。2016年,资源库纳入中国科学院生物遗传资源库管理。2019年,国家模式与特色实验细胞资源库获批,成为首批30个国家生物种质与实验材料资源库之一。资源库旨在收集、保藏人和实验动物的细胞系和干细胞系资源,以及研究和发展细胞系和干细胞系的保藏、培养、质量控制和分发的新技术。近年来,围绕国家重大发展战略和生命科学领域重大科技创新需求,重点开展人肿瘤细胞资源的针对性收集和目的性保藏。目前,资源库已完成数百株实验细胞资源的数字化整理,可对外提供共享服务,覆盖该领域同类资源30%以上,这使得细胞和干细胞库成为全国范围内服务数量最多的细胞资源中心之一(图3-13)。平台面向全国,为我国生命科学和生物技术领域的研究工作提供标准化的人和实验动物的细胞系、干细胞系及相关技术服务。
图3-13 中国科学院细胞和干细胞库大楼外景
图

3.3.2 重大成果情况

2024年,平台获得科技部国家科技资源共享服务平台建设、中国科学院战略生物资源计划等3个项目经费,并为中国科学院战略性先导科技专项、国家重点研发计划、国家自然基金项目等100余项国家级科研项目提供了高品质的实验细胞资源。同时,平台立足上海,辐射长三角,为300余家生物医药企业提供技术服务,大大节约企业用户研发的时间和成本,有力地支撑生物医学战略性新兴产业的创新发展。
图

3.3.3 亮点工作

1. 加强质量管理,提升标准化水平

平台全面推行标准化的质量管理体系。2024年1月3日,国家权威认证机构中国质量认证中心(CQC)派出专家组,对平台质量管理体系的年度运行情况进行现场监督审核。评审专家先后与科技处领导、资源库负责人和相关技术人员进行提问并交谈,现场察看了资源保藏区、资源检测区和办公区域,仔细查阅了质量管理体系各项文件、程序和记录信息,并按照《质量管理体系—要求》(GB/T 19001—2016/ISO 9001: 2015)标准对资源库的运行管理和资源保藏、检测、研发等相关内容进行了逐项审核。经审核,专家组高度肯定了资源库过去一年的运行情况,认定所建立的质量管理体系运行有效,能够满足实验细胞资源保藏、共享和研发等技术工作的要求,并一致作出“推荐保持认证”的结论。至此,资源库已连续3年通过ISO 9001质量管理体系认证(图3-14)。
图3-14 ISO 9001:2015质量管理体系认证证书

2. 开展细胞鉴定评价,杜绝细胞错误辨识

平台在多年研究的基础上,对现有的人源肝癌细胞开展鉴定和评价,指出了多个错误细胞系,并呼吁杜绝使用错误辨识或来源不明的细胞。2024年5月,平台将相关研究成果发表于国际医学权威期刊Journal of Hepatology(图3-15A)。同年8月,平台对54例常见的人肺癌细胞系的交叉污染情况进行分析(图3-15 B),首次提出若连续培养细胞超过3个月或10代(两者之中以时间较短者为准),应重新对其进行STR鉴定,该研究成果发表于《中国细胞生物学学报》。
图3-15 现有的人源肝癌细胞和肺癌细胞开展细胞鉴定和评价情况

3. 整合优质细胞资源,支撑重大成果产出

截至2024年底,细胞和干细胞库累计为全国各地的1000余家科研院所、高等院校、政府机关和生物医药公司等提供细胞资源和制剂服务超过6300份,遍及生物、医学、化学、药学、农学、环境、物理、材料、工程等10余个领域,覆盖31个省(区、市),成为我国基础研究和产业发展不可或缺的关键性平台之一。平台支撑用户发表了一系列高水平的研究论文,包括发表于CellScienceNature Communications等期刊的数十篇高水平论文,取得了显著的服务成效,国际社会对平台实验细胞质量的认识和信任逐年提升。

4. 加强科普教育,服务创新发展

为大力弘扬科学精神、普及科学知识,2024年第二十届公众科学日系列科普活动在中国科学院分子细胞科学卓越创新中心举办。5月27日,国家模式与特色实验细胞资源库作为科普点之一,积极开展细胞专题科普活动,来自上海中学、上海市南洋初级中学及同济大学第二附属中学的20余名学生参与其中。活动期间,资源库工作人员基于长期收集、开发以及保藏细胞资源所取得的成果,并结合近年来细胞培养的新技术,利用现有的设施设备特别推出了“细胞——显微镜下的神奇生命”的主题活动。该活动通过科普讲座和动手实验相结合的方式,生动有趣地为学生们讲解了细胞生物学专业知识。科普讲座以干细胞的自我更新和全能性为主题展开,为学生们介绍了近年来干细胞的研究成果,包含药物筛选、干细胞治疗及组织工程;志愿者指导学生掌握显微镜的使用技巧,观察了各类免疫细胞、肿瘤细胞及小肠绒毛染色切片等生命组织(图3-16)。该活动旨在向公众普及细胞知识,激发公众特别是青少年对细胞科学的关注和探索,培养青少年的观察和动手能力。
图3-16 2024年第二十届公众科学日细胞专题科普活动现场
图

3.3.4 学术交流与培训

1)2024年1月10~12日,参加中国科学院分子细胞科学卓越创新中心2023年度学术研讨会,并作墙报展示。
2)1月31日,参加中国科学院分子细胞中心公共技术中心年度工作总结暨工作动员会。
3)5月21日,参加上海海关出入境特殊物品分级管理工作研讨会。
4)7月11日,参加第十四届中国生命科学公共平台管理与技术发展研讨会(图3-17C)。
5)7月22日、23日,参加中国科学院生物遗传资源库工作委员会2024年工作会议(图3-17A)。
6)10月28日、29日,协办第五届中国干细胞与再生医学协同创新平台大会,并作口头报告和沙龙交流(图3-17B)。
7)10月15日,参加实验细胞新资源鉴定及评价工作委员会年会暨第二届实验细胞鉴定资源及评价会议(第一轮)(图3-17D)。
8)11月19日,参与中国科学院分子细胞科学卓越创新中心公共技术中心系列培训并主讲细胞培养支原体预防措施。
图3-17 参加各种学术交流与培训会议照片
图

3.3.5 国际合作

2024年10月30日、31日,参加第四届人多能干细胞研究与治疗国际研讨会。
图

3.3.6 获奖情况

1)2024年2月,邵婷荣获中国科学院分子细胞科学卓越创新中心2023年度“优秀员工”称号。
2)2024年1月,刘毅荣获中国科学院分子细胞科学卓越创新中心公共技术中心2023年度“爱岗敬业奖”。
3)2024年12月,资源库荣获2024年度中国科学院分子细胞科学卓越创新中心科学节开放活动三等奖。
图

3.4 中华民族永生细胞库

图

3.4.1 简介

民族遗传资源是我国特有的珍稀遗传资源,是研究我国民族起源、遗传多样性的重要实验材料。基于对民族资源的保护以及科学研究等重大需求,建立了中华民族永生细胞库。2002年,该库通过了中国科学院生命科学与生物技术局组织的专家组验收,验收意见认为“研究组运用EB病毒转化人B淋巴细胞建立的永生细胞株(库),建株成活率在95%以上,复苏率达100%,支原体污染阳性率为0,技术指标达到国际先进水平”,并于2004年加入科技部平台项目。2019年,作为参与单位,该库加入了“国家模式与特色实验细胞资源库”平台建设项目。
该库依托于中国科学院遗传与发育生物学研究所,是目前国内规模较大、保藏民族丰富度较高、较为完整的中国各民族永生细胞库(图3-18)。目前,细胞库已经保藏44个民族或地区的细胞系2440株,其中已保藏30个少数民族细胞系,加上眼科疾病相关细胞系等,共2840株。该库的保藏资源与科研资源分别放置于不同的液氮冻存系统。现有4台液氮存储系统用于统一贮存民族相关细胞系,容量达40 000余支(图3-19)。该库的保藏空间由3个部分组成:1个分子实验操作实验室(图3-20)、1个细胞保藏专用细胞间(图3-21),以及1个科研专用细胞间(图3-22)。
图3-18 中华民族永生细胞库依托单位
图3-19 遗传资源储存所用的液氮存储系统
图3-20 分子实验操作实验室
图3-21 细胞保藏专用细胞间
图3-22 科研专用细胞间
1)定位:旨在建立、收集、鉴定与储存与中国人群或疾病家系相关的遗传材料与资料,促进资源共享,为人群遗传多样性研究以及疾病的基因组学研究提供支撑服务。
2)特色:保藏不同民族/地区的B淋巴永生细胞株和DNA,为生命科学研究提供技术服务和DNA资源。
图

3.4.2 重大成果情况

平台参与的重大国家项目如下。
1)平台作为参与单位,参与科技部国家科技资源共享服务平台建设项目。
2)平台参与中国科学院战略生物资源支撑体系运行专项生物遗传资源库。
3)平台主持国家自然科学基金项目2项。
图

3.4.3 亮点工作

1. 增强资源保藏能力

2024年,该库复苏并扩大四川布拖彝族、四川茂县羌族的永生B淋巴细胞株。其中,复苏60株永生细胞株,种子细胞成活率为100%,无支原体污染,每株细胞保存2支,保藏资源增加120支。2024年,该库新购置压缩液氮罐,以增强资源保藏能力(图3-23)。
图3-23 新购置的压缩液氮罐

2. 提升标准化建设

2024年,该库持续提升细胞系建设标准以及相关信息完善。通过流式细胞术,分析了60株四川布拖彝族、四川茂县羌族的永生细胞株中CD19+ B淋巴细胞所占比例。结果显示,在不同个体中,永生化B淋巴细胞所占比例有所差别,这进一步完善了该库细胞质量检测以及信息记录(图3-24)。
图3-24 流式细胞术检测细胞表型

3. 根据该库资源特点进行科研探索

2024年,针对药物代谢相关的CYP2D6基因,依据NCBI序列信息来设计用于CYP2D6基因序列的引物,并筛选出适用于四川布拖彝族和茂县羌族的2对引物。通过普通PCR及Sanger测序,鉴定四川布拖彝族和茂县羌族CYP2D6基因的SNP位点类型。结果发现,目前备受关注的CDS序列第100位点的SNP,在两个民族中80%以上都是C/T型(图3-25)。
图3-25 药物代谢相关基因SNP位点鉴定(部分展示)
图

3.4.4 学术交流与培训

2024年,该库成员多次参加中国科学院遗传与发育生物学研究所举办的学术交流活动,如发育-遗传-疾病·高峰论坛、科学数据中心生物信息技术培训、科学数据中心技术讲座、分子发育生物学国家重点实验室2024年度青年学者论坛、以及组学与系统生物学论坛等。
图

3.5 国家干细胞资源库

图

3.5.1 简介

国家干细胞资源库(以下简称“干细胞库”),是由科技部、财政部批复的国家科技资源共享服务平台,属于基础支撑与条件保障类国家科技创新基地,依托单位为中国科学院动物研究所。干细胞库围绕人民生命健康对于细胞战略资源的重大需求,聚焦不同类型的干细胞以及重要的细胞资源开展收集、保藏和共享工作,健全细胞资源质量标准体系,保证细胞资源的准确性和可用性。目前,在资源收集与保藏方面,干细胞库已建成覆盖50余个物种、100余种细胞类型的多层级细胞资源平台,包含面向基础研究、临床研究及产业转化三大应用场景的多种细胞资源。干细胞库已建立可用于基础研究和新药研发的细胞系近3000余株,储存总量突破90 000份,可面向基础研究和产业转化提供高质量的共享服务,形成了国内规模最大、物种与细胞类型最全的干细胞资源库之一。2024年,干细胞库已成功支撑人胚干细胞来源功能细胞的10余项国家两委局备案的干细胞临床研究和5项国家药品监督管理局批准的Ⅰ/Ⅱ期临床注册试验。
为保障细胞资源的合规性和可溯源性,干细胞库建立了完善的质量管理体系,并通过中国合格评定国家认可委员会(CNAS)依据《生物样本库质量和能力通用要求》(ISO 20387)和《检测和校准实验室能力的通用要求》(ISO 17025)开展的认可,成为国内首家获得生物样本库认可的机构。为推动干细胞与再生医学领域标准化建设,干细胞库主导发布了首个干细胞国际标准、首个干细胞数据管理国际标准、首个人源干细胞国家标准以及首个干细胞团体标准;同时牵头制定发布各级标准30余项,并参与起草30余项。为促进干细胞领域协同发展,干细胞库牵头成立了由国内14家优势细胞资源库组成的中国干细胞与再生医学协同创新平台,该平台在技术研发、临床转化、标准研制、资源共享、信息化建设、国际合作等多个方面取得了突破性进展。
图

3.5.2 重大成果情况

2024年,在支撑干细胞与再生医学方面,干细胞库推动资源高效建立,促进资源高效共享,推动资源高效利用,取得多项重大成果。在科研成果方面,优化人胚干细胞来源免疫和基质调节细胞(IMRCs)的给药途径,证实静脉注射对肺纤维化的治疗效果更佳,为临床治疗提供新策略;同时,在深低温即时冷冻技术和大体积组织快速冻存关键技术上取得重大突破,为干细胞资源的采集、保存及应用提供了核心支撑。在科研项目方面,承担或参与中国科学院战略性先导科技专项A类、B类及C类项目,参与7项国家重点研发计划项目申请和10余项国家级、省部级项目申报。在国际交流方面,协同专家制定并发布全球首个干细胞数据国际标准ISO 8472-1: 2024,该项成果入选中国科学院院长2025年度工作报告。在资源支撑方面,已为20余项重大科技项目提供细胞资源,为多家机构提供细胞资源及相关技术共享服务,覆盖多地生物医药创新网络,推动区域干细胞基础研究、临床转化及产业化进程。这些成果有力地推动了干细胞领域的发展,为提升我国再生医学领域的国际竞争力作出了重要贡献。
1)取得的重要科研成果。①在资源的应用挖掘方面,干细胞库前期已经成功建立人胚干细胞来源的免疫和基质调节细胞(IMRCs),并开展了其在肺部相关疾病、肾部相关疾病、肝损伤、子宫内膜损伤等10余种适应证的治疗效果研究。2024年,通过优化IMRCs的给药途径,首次证实静脉注射相较于传统气管内注射能显著提升肺纤维化的治疗效果,不仅为临床治疗肺纤维化提供了更优的细胞治疗策略,也为再生医学领域探索系统性给药方案的疗效优势提供了重要的理论依据。这一发现对开发纤维化疾病的新型干预手段具有重要意义,同时为其他器官纤维化病变的治疗研究提供了关键性技术参考,有望加速IMRCs疗法从基础研究向临床转化的进程。②在关键共性技术开发方面,2024年干细胞资源库成功建立大尺度组织的深低温即时冷冻技术。该技术无需程序降温,而是使用即时深低温冷冻保护剂,这简化了大尺度组织冻存流程,拓展了野外等特殊环境的应用场景,为干细胞资源的采集、保存及应用提供了有力的技术支持。2024年,干细胞库在国际有影响力的期刊上发表11篇高水平论文,为干细胞资源的应用和转化提供了科学依据。
2)承担/参与的重大国家项目。2024年,依托细胞资源,干细胞库承担或参与中国科学院战略性先导科技专项A类、B类以及C类项目,其中1人作为项目负责人,3人作为课题负责人,为相关项目提供细胞资源和技术支持。此外,参与7项国家重点研发计划项目的申请工作,以及10余项国家级和省部级项目申报工作,有力支撑了国家重大科技任务的实施。
3)参与的重要国际活动/任务。干细胞库积极参与国际标准的制定与发布,致力于推动干细胞与再生医学领域的标准规范化发展。2024年,干细胞库协同国内干细胞数据领域专家,与各国相关专家共同制定并发布了由中国专家牵头研发的干细胞领域全球首个干细胞数据国际标准ISO 8472-1: 2024。该标准对实现干细胞海量数据的高效利用具有重要意义,定义了干细胞数据互操作性框架,适用于管理干细胞数据的数据库、数据管理系统、网页接口等,为后续干细胞数据国际标准的制定提供了体系构架,将为干细胞转化应用的国际共享、互联互通奠定坚实基础。该标准的制定和发布,将推动我国干细胞研究和应用快速发展,进一步提升我国干细胞研究的国际合作与交流水平,为全球干细胞研究和应用贡献中国智慧和中国方案。
4)支撑国家各相关部门的重要贡献/任务。2024年度,干细胞库通过资源共享服务,已累计为20余项重大科技项目提供了坚实的细胞资源支撑,包括9项国家重点研发项目、9项国家自然科学基金项目以及6项省部级项目,有力地推动了科研项目的顺利进行,为科研成果的产出提供了坚实保障。
5)支撑地方的重要贡献/任务。通过构建跨区域细胞资源共享协作平台,干细胞库成功为12所高校、9家科研院所、12家企业以及8家医疗机构提供细胞资源共享服务。临床资源共享已经覆盖北京、上海、广州、深圳、苏州等核心城市的生物医药创新网络,有效推进创新药物的研发进程,显著提高我国在再生医学领域的基础研究水平和成果转化效率,为区域干细胞的基础研究、临床转化及产业化进程提供了重要支撑。
图

3.5.3 亮点工作

2024年,干细胞库紧密围绕国家战略需求,在干细胞资源建设与转化研究方面取得显著成果。①在细胞资源建设方面,通过构建“三位一体”资源体系——包括患者源性诱导性多能干细胞(iPSC)细胞库、多谱系类器官资源库和野生动物细胞种质库,形成了覆盖疾病机制解析、药物研发平台及物种保护应用的全链条布局。同时,严格遵循伦理规范,新增各类细胞系171株,累计保藏量达到95 452份,为再生医学和生物多样性保护提供了重要支撑。②在质量管理体系方面,同步运行生物样本库标准(ISO 20387)与检测实验室认证(ISO/IEC 17025),确保资源管理的规范性与可靠性,并通过信息化手段提高资源利用效率。③在资源共享推广方面,资源共享服务覆盖全国,支撑多家机构和实验室的工作,支持20余项重大科技项目,显著推动了我国再生医学领域的基础研究与成果转化。④在标准化建设方面,主导发布了16项团体标准和2项国际标准,进一步完善了干细胞领域的规范化发展体系。⑤在科普工作方面,通过参与多项科普活动并开发科普课程,积极提升公众对干细胞科学的认知,为社会可持续发展贡献了重要力量。干细胞库通过一系列创新成果与规范化建设,为推动我国再生医学发展奠定坚实基础。
(1)构建“三位一体”资源体系,推动创新资源高效配置与协调发展
干细胞库紧密围绕“面向人民生命健康”与“加强生物多样性保护”的国家战略需求,系统性推进生物医学研究核心资源的战略储备。2024年,通过构建“三位一体”资源体系——聚焦人类重大疾病建模的患者源性iPSC细胞库、服务基础医学研究的多谱系类器官资源库、支撑生态安全研究的野生动物细胞种质库,形成覆盖“疾病机制解析-药物研发平台-物种保护应用”的全链条资源布局。此外,干细胞库严格遵循《中华人民共和国人类遗传资源管理条例》相关要求,获得2024~2029年的人类遗传资源保藏审批,规范推进各项工作。目前,干细胞库已与广州市妇女儿童医疗中心和吉林大学白求恩第一医院深入开展合作,并推动合作医院通过伦理审查,合规获取组织样本并分离原代细胞。截至2024年12月31日,干细胞库的资源保藏量达95 452份,新增人胚来源细胞系40株,以及人、小鼠、大鼠、环颈雉等其他样本来源细胞系171株。
1)患者来源iPSC细胞资源建设
2024年,干细胞库在人类疾病模型构建领域取得了重要进展,成功建立了8株白血病患者骨髓间充质细胞诱导性多能干细胞(iPSC)系。这些细胞系通过重编程技术获得了多向分化潜能,完整保留了患者的特异性遗传背景,为白血病的发病机制研究、个性化药物筛选及再生医学治疗提供了珍贵的实验模型。
2)类器官资源建设
利用试剂盒诱导方案,干细胞库成功构建了源自原代组织的大肠和小肠类器官,以及由胚胎干细胞(ESC)分化得到的肠类和肝脏类器官,其形态结构与文献报道一致。流式细胞术及整体(Whole mount)染色结果显示,肠类器官表达MUC2、CDX2、EpCAM和E-cadherin,肝脏类器官则表达SOX9及EpCAM。此外,该研究开发的保留基质胶Whole mount染色方法显示出良好的应用前景。综上所述,依托干细胞库构建的高质量类器官资源平台不仅精准再现了器官的关键形态和分子特征,也为深入解析器官发育机制及优化再生医学策略提供了有力的实验模型。
3)野生动物细胞资源建设
干细胞库在野生动物保护生物学领域细胞资源收集方面取得突破性进展,首次成功建立覆盖环颈雉、蓝喉歌鸲等珍稀物种的细胞资源体系。通过创新性细胞分离技术,成功获得包含肾细胞、肺细胞、骨髓间充质干细胞等多个细胞类型的8个细胞系,这批资源为野生动物遗传多样性保护提供细胞层面的“活体银行”。
(2)加强质量体系建设,促进资源的规范化管理
1)同步运行双体系,筑牢质量管理基石
干细胞库同步运行生物样本库(ISO 20387)与检测实验室(ISO/IEC 17025)的质量管理体系,形成了具有引领性的质量管理体系。ISO/IEC 17025为检测活动提供了标准化的规范与保障,确保了检测结果的精确性与可信度;而ISO 20387针对生物样本库的特定需求,对样本的采集、处理、储存、分发等环节实施了严格的质量控制与管理。依托ISO/IEC 17025构建的质量管理体系,干细胞库顺利通过2024年8月31日-9月1日进行的CNAS复评审,这表明干细胞库的细胞检测能力、质量控制体系及技术能力建设持续满足国际标准要求。
2024年,干细胞库质量检测技术人员围绕高效化、规范化目标持续优化工作流程,通过精简取样、送检、结果通报等环节的文档填报程序,有效提升检测效率;强化全流程质控体系,确保检测能力在质量管理框架下稳健运行。全年完成单位内部、干细胞与生殖生物学国家重点实验室等74批次、274人次的样本接收工作,累计处理样品3719份,完成检测3673次,出具检测报告2020份、结果通报表136份。
2)瞄准未来发展需求,提升信息化管理水平
干细胞库的样本库配备门禁及录像采集系统,仅授权人员可进入。样本库的储存容器均安装云端温度监测系统,通过手机端或桌面端均可实时查看样本储存容器内的温度情况。样本库依据认可准则(ISO 20387),对样本的采集、接收、记录、存储、分发、运输环节实施明确的规范管理,建立了严格的归档流程,以确保样本的信息完整性、一致性和可追溯性。信息资源的管理方式主要包括手工管理和计算机管理。干细胞库通过使用样本库软件管理系统,不断提升信息化建设与管理效能,实现信息通畅、准确,并做到统筹兼顾。在生物样本库管理系统的保障下,资源库不断充实,库内资源利用率得到最大程度提高,人员误操作等风险有效降低;同时为实现双重保险,干细胞库采用最原始的纸质记录以及电子数据双重方式进行归档保存。
(3)构建多维度资源整合与共享机制,增强科技创新支撑效能
2024年度,干细胞库已成功为41家机构的61个实验室提供了91次细胞资源共享服务,服务对象涵盖12所高校、9家科研院所、12家企业以及8家医疗机构,涉及170份细胞资源,覆盖中国科学院动物研究所器官再生与智造全国重点实验室70%以上的细胞用量。已累计为20余项重大科技项目提供了坚实的细胞资源支撑,包括9项国家重点研发项目、9项国家自然科学基金项目以及6项省部级项目。共收到60余份共享服务“满意度调查表”,评价结果均满意。同时,累计为220余家单位提供了300余次细胞资源咨询与技术支持服务。
(4)引领干细胞资源标准体系建设,推动规范化发展进程
在国家号召推动标准化与科技创新互动发展的大背景下,干细胞库积极推动干细胞领域各类先进科研技术的标准化进程。主导制定并发布团体标准16项,主导或参与在研团体标准11项(其中新立项6项),新收到立项申请2项;参与在研国家标准10项;发布国际标准2项,参与在研国际标准6项,以下为具体情况。
团体标准方面,发布16项各类标准,包括《细胞活率测定 AO/PI染色法》《细胞活率测定 台盼蓝染色法》《细胞中ATP含量的测定》《干细胞标志性蛋白检测方法 流式细胞测定法》《人胆囊癌类器官》《人胰腺癌类器官》《人胃癌类器官》《人胃类器官》《人脊髓GABA能神经前体细胞》《人大脑皮层神经前体细胞》《人间充质干细胞血液相容性评估技术规范》《人胰岛》《细胞及其辅助试剂中细菌、真菌检测TaqMan探针实时荧光定量PCR法》《分化细胞中残留多能干细胞检测TaqMan探针实时荧光定量PCR法通则》《人大脑皮质类器官》《人小胶质细胞》。主导合并参与在研团体标准11项,包括《人肝胆胰类器官构建技术指南》《干细胞资源描述规范》《细胞制备信息化管理系统通用要求》《细胞属性转换来源的人肝样细胞》《人心脏类器官》《人皮肤类器官》《人肾类器官》《人多能干细胞来源的胰岛细胞》《脑衰老评估指南》《细胞相关术语》《肝脏类器官》;新收到立项申请2项《多囊肾类器官通用标准》《甲基化时钟标准》。
国家标准方面,目前正在推进10项国家标准的制定工作。其中,1项干细胞数据相关的国家标准完成了预答辩,正在审核中;9项细胞及检测方法类相关的国家标准正在筹备提案中。
国际标准方面,2024年干细胞库主导发布2项国际标准,分别为“Data interoperability for stem cell-Part Ⅰ: Framework”(ISO 8472-1: 2024)(图3-26)和“Biotechnology-Biobanking-Requirements for human neural stem cells derived from pluripotent stem cells”(ISO 18162: 2024)。目前,由干细胞库主导/参与推进的在研6项国际标准均为涵盖数据、方法以及细胞资源的国际标准。
图3-26 国际标准ISO 8472-1: 2024发布的相关报道
(5)提升公众科学认知,开展多形式科学普及活动
干细胞库积极履行社会责任,面向国家新一代人才培养需求,自觉承担科普工作的义务与责任。2024年,先后参与中国科学院第二十届公众科学日、中国细胞生物学学会2024年全国联动“实验室开放日”、中国细胞生物学学会2024年全国科普日、中国科学院第七届科学节、“走进科学院”等数场科普活动,带领青少年及其家长、中学教师走进微观世界,感受细胞的奥秘,均获得了良好反响(图3-27)。此外,干细胞库参与研发的科普课程《细胞总动员》已于中关村第一小学落地实施,并完成2轮教学;参编的科普绘本《身体运转的秘密人体细胞科学小百科》已全面完成,即将出版。
图3-27 各类科普活动现场
图

3.5.4 学术交流与培训

1)2024年10月29日,第五届中国干细胞与再生医学协同创新平台大会在北京成功召开(图3-28)。此次大会的主题是“协同、规范、开放”,来自国内生命健康领域的近百家单位参会。会上,发布了我国牵头制定的全球第一个干细胞数据管理国际标准ISO 8472-1: 2024和《人大脑皮质类器官》等16项团体标准。
图3-28 第五届中国干细胞与再生医学协同创新平台大会合影暨国家干细胞资源库第45期干细胞高级技术培训青年沙龙
2)为推动细胞资源的共享、探讨干细胞资源研究和转化中的技术挑战以及关键技术的发展趋势,以及推动新技术、人工智能在干细胞领域的运用,干细胞库举办了国家干细胞资源库第45期干细胞高级技术培训,以及主题为“细胞资源建设和共享”“细胞资源关键技术与发展趋势”的青年沙龙活动,旨在搭建一个平台,进而促进学者之间的交流与合作,共同推动细胞资源领域的健康发展,也为干细胞研究领域的科研人员和产业实践者提供一个共同探讨和解决问题的机会。未来,干细胞库将努力创建更多高质量的交流平台,进一步促进学术界与产业界的紧密合作,努力推动干细胞与再生医学事业不断取得新的突破。
图

3.5.5 国际合作

2024年10月29~31日,第四届人多能干细胞研究与治疗国际研讨会(Pluripotent Stem Cell Conference 2024,PSConf 2024)在北京成功召开(图3-29)。来自中国、美国、加拿大、英国、德国、法国、澳大利亚、日本、新加坡、以色列等13个国家和地区的30余位学术界、产业界、药品监管、伦理法规、标准制定领域的知名专家学者,围绕干细胞药物安全、干细胞生产制备、干细胞治疗的政策和监管、干细胞伦理治理以及干细胞标准制定这5个主旨议题,与450余位国内外相关领域代表共同展开探讨。
图3-29 第四届人多能干细胞研究与治疗国际研讨会合影
图

3.5.6 获奖情况

2024年8月23~25日,由中国细胞生物学学会干细胞生物学分会主办的中国干细胞第十四届年会在哈尔滨成功召开。会上表彰了一批在干细胞生物学领域作出突出贡献的科学家及团队。其中,干细胞库王磊,作为生物样本库技术负责人和药品生产质量管理规范(GMP)生产管理负责人,在干细胞资源建立、干细胞标准研制以及干细胞科普培训等方面作出重要贡献,支撑领域相关单位开展基础研究和药物研发,为领域培养干细胞相关技术人才,荣获“干细胞社会公益先进个人”荣誉称号。
图

3.6 中国科学院海藻种质库

图

3.6.1 简介

中国科学院海藻种质库是国家藻类产业技术体系产业技术研发中心建设的依托平台,同时也是藻类产业技术体系首席和裙带菜种质资源收集及育种岗位团队的依托单位(图3-30)。团队现有工作人员10名,主要承担以下5方面工作。①全面收集、鉴定和活体保存我国沿海生活的大型、微型海藻;②发展海藻种质保存和鉴定的新技术;③深度开发并利用具有重要经济、生态价值的海藻物种;④承接国家、地方和企业委托的海藻基础研究、应用研发等相关项目;⑤为高校、科研院所、水产养殖企业及社会各界提供海藻活体种质材料以及相应的技术咨询。
图3-30 中国科学院海藻种质库团队成员合影
截至2024年底,海藻种质库保存的裙带菜细胞系已超过2200株,保有量为全国第一,培育了目前国内唯一的两个国家级裙带菜新品种;保有的海带细胞系达3800余株,包括了国内所有的主流栽培品种(系)、东亚地区海带自然分布的国家和地区的种质资源,以及海藻种质库自主培育的若干杂交海带种群的细胞系,还培育了两个国家级海带新品种(分别是适合山东产区的“205”和适合辽宁产区的杂交海带“中宝1号”)、适合福建产区的优质高产新品系“J100”,以及包括B013、J09、T78、T160等若干新品系。海藻种质库拥有单细胞海藻种质资源40余个物种,不同种群的大型褐藻海带、裙带菜、铜藻、浒苔等DNA样品上千余份。上述保存的种质资源材料为国内高校、科研院所和水产企业的科研及生产工作提供了有利的支撑。海藻种质库培育的大型褐藻良种在我国主产区累计推广超过150万亩,为我国经济海藻良种产业化作出了重要贡献。
图

3.6.2 重大成果情况

1. 取得的重要科研成果

首次发现海带雄孢子体存在染色体自然加倍现象,且二倍雄孢子体具有不育性,相关研究成果发表于海藻学主流期刊Journal of Phycology,该项研究揭示了海带雄孢子体不育并非单纯由倍性决定,为探明海带育性关键调控因子指明了方向,也为培育不育海带奠定了基础。

2. 参与的重大国家项目

海藻种质库主任逄少军是国家藻类产业技术体系(CARS-50)首席科学家,领导29个藻类团队开展藻类活体种质资源收集鉴定、新品种培育、人工栽培、病虫害防治以及新产品研发等工作。2024年,藻类产业技术体系为农业农村部提供了24份综合调查报告。

3. 参与的重要国际活动/任务

2024年4月14~18日,受日本北海道大学的邀请,单体锋研究员参加第九届亚太藻类学论坛(9th Asian Pacific Phycological Forum,9th APPF),作为分会主席,主持主题为“Seaweed Fishery-Current State and Issues”的分论坛,并作口头报告。

4. 支撑各国家有关部门的重要贡献/任务

2024年度,团队依托战略资源库及国家藻类产业技术体系平台,在相关部门的指导下,积极履行技术支撑职责,为科技部、农业农村部提供了多项建议和研究报告。
(1)调查报告撰写并获得回复
团队主笔撰写的《关于我国海带主产区海带生产品系同质化情况的调查报告》,针对我国海带生产领域存在的品系同质化问题,通过翔实的数据和深入分析,提出了具体的改进建议。该报告获得了农业农村部全国水产技术推广总站的正式回复,为我国海带产业的健康可持续发展提供了科学依据和政策支持。
(2)“十五五”战略研究报告编写
团队参与了农业农村部“十五五”农业农村科技发展战略研究项目,并承担“渔业科技创新”专题中“经济藻类全方位智能养殖生产技术”部分的撰写任务。通过全面分析现有技术与发展需求,团队完成了相关内容的撰写汇总并上报,为未来5年渔业科技创新规划中藻类产业的发展提供了战略方向。
(3)中国科学院要情
团队编写了《海带单倍体克隆品种实现产业化》要情报告,重点介绍了海带单倍体克隆品种的产业化进程。报告从技术创新、生产实践和经济效益等角度系统总结了该项技术对我国藻类产业的推动作用,并提出了下一步发展建议。

5. 支撑地方的重要贡献/任务

在辽宁产区,团队帮助我国最大的裙带菜龙头生产企业大连海宝渔业有限公司完成了辽东产区海带、裙带菜的种苗培育和地区供给任务,还完成了多个裙带菜、海带新品系的栽培测试研发工作;在山东产区,技术指导我国最大的海带生产企业威海长青海洋科技股份有限公司完成了2024年度海带苗生产和区域性供给任务,完成了杂交海带克隆新品系“J09”、中寻1号等多个海带新品种的生产示范;在福建产区,技术指导福建地区完成了杂交海带新品系“J100”的种苗培育和示范推广工作。
2024年度,海藻种质库团队培育的新品种(系)在我国主产区实现了示范应用15.3万亩。该团队是我国经济海藻良种产业化领域的主要研发力量。
图

3.6.3 亮点工作

1. 海带孢子体性成熟研究取得进展

团队首次发现了海带雄孢子体存在染色体自然加倍的现象,且二倍雄孢子体也具有不育性,相关研究成果发表于海藻学主流期刊Journal of Phycology。该项研究揭示了海带雄孢子体的不育性并非单纯由倍性决定,为探明海带育性关键调控因子指明了方向,也为培育不育海带品种奠定了基础。

2. 裙带菜南移福建成果通过验收

团队研发了裙带菜低耗能、低耗水的全人工克隆苗培养方法,于2023~2024年系统完成了历史上首次裙带菜克隆苗育苗和南移养殖测试工作,为未来产业化发展奠定了基础;评估了裙带菜在福建海域的养殖经济性状,比较分析了南北方裙带菜的多糖、鲜味氨基酸等指标,检测分析了不同海区的光照和水温等参数对裙带菜品质的影响。
团队利用海藻种质库中保藏的裙带菜配子体进行扩繁、制种。通过单克隆杂交技术,在全天候制冷水循环系统中成功培育裙带菜克隆苗360万株,并将其南移至福建地区进行海上暂养。2024年3月,该项目通过了现场验收,相关成果获得了央视网、福州市人民政府官网等媒体的广泛报道(图3-31)。
图3-31 裙带菜南移福建成果通过验收及相关报道

3. 杂交海带克隆新品系“J09”在山东荣成通过验收

2024年,海藻种质库与龙头生产企业联合攻关,成功创制了杂交海带克隆新品系“J09”。该品系于10月11日在山东荣成通过了种苗规模化培育现场验收(图3-32)。验收过程中,专家组依据种苗的长度、发育状况及数量等指标进行了严格评估,确认“J09”种苗平均长度达到(87.6±10.7)cm,总计培养种苗数量超过5亿株,展现出极佳的生长优势和稳定的遗传特性。
图3-32 杂交海带克隆新品系“J09”验收现场
“J09”品系还被部署于山东荣成开放海区,依托国家藻类产业技术体系综合试验站开展大规模栽培测试。根据2024年5月的现场验收结果,“J09”与对照品种相比,在色泽、产量、性成熟时间、藻体柔韧性等诸多方面展现出显著优势。目前,“J09”已顺利完成育苗和试验性栽培阶段,将于2025年完成全面评估,预期将为我国海带良种产业化再添新兵。

4. 撰写关于海带目褐藻育种的长篇综述论文

单体锋研究员联合国内外海藻学同行,共同撰写了关于海带目褐藻育种的长篇综述论文“Kelp breeding in China: challenges and opportunities for solutions”。该文章系统总结了目前海带目褐藻育种面临的一系列问题和挑战,提出了培育新品种的途径与方法,对未来海带目褐藻的种质创制具有重要的理论指导意义(图3-33)。相关文章发表于国际水产学术期刊Reviews in Aquaculture
图3-33 野生海带与栽培海带的系统进化关系
图

3.6.4 学术交流与培训

2024年4月27日、28日,中国海洋湖沼学会藻类学分会换届大会暨第二十二次学术讨论会在广东深圳顺利召开(图3-34)。会议期间,海藻种质库成员单体锋研究员和李晓东博士在分会现场分别以《我国裙带菜的遗传多样性与遗传结构及其与日韩和欧洲群体的遗传关系》《福建海带栽培品系遗传结构与性状分析》为题作报告(图3-35,图3-36)。
图3-34 中国海洋湖沼学会藻类学分会换届大会暨第二十二次学术讨论会现场
图3-35 单体锋研究员在分会现场作报告
图3-36 李晓东博士在分会现场作报告
图

3.6.5 国际合作

1)2024年8月29日,在中国科学院海洋研究所举行的中加勒比马尾藻防治开发合作讨论会中,国家藻类产业技术体系首席科学家、中国科学院海藻种质库主任逄少军研究员提供了关于马尾藻防治及其可持续发展的专业建议(图3-37)。此次会议旨在探讨青岛与加勒比地区各国在藻类资源管理和环境保护方面的合作机会。
图3-37 逄少军研究员参加中加勒比马尾藻防治开发合作讨论会
2)2024年9月9~12日,应韩国海洋环境管理公团(KOEM)首席执行官Yongseok Kang的邀请,由中国科学院海洋研究所副所长沙忠利领导的代表团参加了第九届中韩有害海洋生物会议,中国科学院海藻种质库责任研究员、国家藻类产业技术体系首席科学家逄少军研究员在会上作学术报告“Drifted Sargassum horneri in the North Yellow Sea: their origin, lifespan and fates in China”(图3-38),该报告获得了与会专家的高度评价。
图3-38 逄少军研究员在第九届中韩有害海洋生物会议上作学术报告
图

3.7 中国科学院淡水藻种库

图

3.7.1 简介

中国科学院淡水藻种库是我国淡水藻种资源保藏、利用和管理的专门机构,设在中国科学院水生生物研究所,是独立运行的科技支撑平台。该库负责藻种资源的收集、鉴定、保藏和共享,并有重点地开展功能挖掘和评价,是国际上具有重要影响力的藻种资源保藏中心(图3-39)。
图3-39 中国科学院淡水藻种库设施升级改造和新分离藻株
中国科学院淡水藻种库的保藏资源以淡水藻种为主,包括了部分海洋和咸水藻种,目前保存藻种约5000株,隶属于10个门类300余属。该库分离并保藏来自淡水、海洋、咸水、土壤、空气、高原和温泉等多种不同生境的藻种,着重采集并大量分离保藏我国典型区域和典型生境中的淡水水华藻类、荒漠藻类和经济藻类等。保藏库可容纳藻株保藏数量达10 000株,设有藻种分离室、超低温液氮保藏室和特殊藻种保藏室等不同功能分区。2018年,淡水藻种库通过了ISO 9001质量管理认证。2019年,淡水藻种库成为新获批成立的国家水生生物种质资源库的核心成员(图3-40)。2024年,新增微藻资源304株,资源总量达4910株,为623家单位提供4557株次藻种以及技术支持服务(其中高校286所、企业229家、科研院所83家、医院14家);依托平台支持发表科研论文463篇,支撑科研项目252项(其中国家专项2项、国家重点研发计划14项、国家自然基金77项)。
图

3.7.2 重大成果情况

1)承担并参与重点研发计划蓝色粮仓专项“主导养殖藻类的规模化制种与高效扩繁”项目、“典型养殖系统对自然水域生态系统的影响机理”项目,以及合成生物学专项“超声造影剂的生物合成与调控,挖掘超声成像元件及模块”等4个国家重点研发计划项目;同时参与国家自然科学基金重点项目“水库型水源地藻类生态特征及产嗅藻原位调控原理”、中以国家合作项目“微囊藻对亚致死氧化胁迫的易感性机制及其在安全有效蓝藻水华控制中的应用”等4个国家自然科学基金项目;此外还为一批省部级项目提供藻种资源及相关技术服务。作为任务牵头的资源库之一,深入实施国家生物种质与实验材料资源库服务碳达峰碳中和专项行动。
2)2024年,联合国内多家微藻产业部门,组织修订国家标准《饲料用螺旋藻粉》(GB/T 17243—1998)。与企业合作共建经济微藻种质选育保藏库,创建红球藻精准育种和虾青素定向调控研发平台,突破红球藻种质改良技术和污染控制技术;协助龙头企业改进工艺,支持其在2024年扩产后实现红球藻生产规模全球居首。此外,支撑研制藻类图像AI自动识别设备,实现浮游藻类检测流程自动化,显著提高浮游藻类检测效率,进一步提升生态环境监测能力。
图

3.7.3 亮点工作

1. 选育出高效固碳优良藻株,建立微藻高效养殖新模式

围绕“双碳”行动计划总目标,承担“固碳微藻种质资源收集与利用”任务,持续开展固碳微藻资源普查,建立高碳汇藻种资源和信息数据库,构建利用烟道气进行微藻高效、低成本养殖的技术模式。
构建了高效固碳微藻种质和信息库,自主筛选出一株可利用高浓度CO2、富含多不饱和脂肪酸二十碳五烯酸(EPA)、生长速度快、易采收的具晶泡绿藻,该藻种有望成为兼具高效固碳功能和高附加值活性产物的微藻新资源。同时,构建了一套微藻固定生物质电厂烟气CO2并联产生物质的高效、低成本养殖模式,该模式可使微藻生产的碳源成本降低40%。此外,研发了固碳固氮蓝藻高活性藻种快速扩繁及原位应用技术,该技术可使水稻氮利用效率提高43.8%。2024年联合湖北地方农科院开展蓝藻固碳能力测试及农田应用效果评价,取得良好效果(图3-40)。
图3-40 选育出高效固碳优良藻株,突破红球藻种质改良技术和污染控制技术
研究人员在阐明了胞外碳氮素配比和光照强度对混合营养条件下雨生红球藻碳素同化及虾青素合成的作用机制的基础上,建立了一套雨生红球藻高效扩繁的连续梯度补料方法及装置,提出了一种通过调控胞内碳代谢来提高虾青素合成能力的技术方法,进一步提高了雨生红球藻对外源营养的利用效率。与企业合作共建经济微藻种质选育保藏库,创建红球藻精准育种和虾青素定向调控的研发平台,突破红球藻种质改良技术和污染控制技术,开展微藻选育和户外中试规模的应用示范,协助龙头企业改进工艺,支持其在2024年扩产后实现红球藻生产规模全球居首(图3-41)。
图3-41 构建浮游植物图像识别数据库,支撑研制藻类图像AI自动识别设备

2. 支撑研制藻类图像AI自动识别设备,提升生态环境监测能力

传统的浮游植物检测采用人工镜检,检验人员的劳动强度大、效率低,且存在个体操作造成的人为误差。随着计算机技术和自动识别技术的飞速发展,浮游植物图形识别技术逐渐发展起来。在云南省、昆明市省市“一体化”重大科技项目等支持下,构建浮游植物图像识别数据库,包含2万余幅高质量藻类显微图像及其分类特征和形态描述,支持开发基于深度学习模型的微藻智能识别系统,研发并应用浮游藻类显微影像数字化识别技术,研制出藻类图像AI自动识别设备,实现浮游植物检测流程自动化,显著提高浮游藻类检测效率,相关技术转让收益达1600万元(图3-41)。

3. 揭示洪湖丝状蓝藻对环境因子响应机制

淡水藻种库承担了国家重点研发计划“典型养殖系统对自然水域生态系统的影响机理”项目的课题任务。通过野外调查和室内分析,明确了受纳湖泊及毗邻代表性养殖池塘浮游植物的群落结构变化,初步揭示了优势浮游植物种类的演替特征及其驱动因素。研究表明,在高温和营养限制条件下,洪湖的非藻类浊度可部分解释丝状蓝藻之间的竞争结果。因此,除了需要对微囊藻水华保持警惕外,还应高度关注丝状蓝藻水华,这为保障洪湖水生态系统、水产品以及相关水资源利用的健康与安全提供了科学管理依据(图3-42)。
图3-42 洪湖水华蓝藻对环境因子的响应机制
图

3.7.4 学术交流与培训

1)举办2024年藻类监测及分离培养技术培训班,为60余位科研技术人员提供技术培训。自2012年起,该系列培训班已连续举办17期,累计培训学员约900人,获得业界的重视和好评(图3-43A)。
2)分别受中国环境监测总站和全国水产技术推广总站邀请,在藻类鉴定培训班授课(图3-43C),并参加第六届全国农业行业职业技能大赛水产赛项赛题论证活动等。
3)积极参加2024年湖北省科技活动周和湖北省农业博览会等活动(图3-43B、D)。
图3-43 举办2024年水生生物监测技术及其应用方法培训班(A)、在中国环境监测总站举办的藻类鉴定培训班上授课(B)、参加2024年湖北省科技活动周(C)和湖北省农业博览会(D)
图

3.7.5 国际合作

1)先后主持3项国家自然科学基金委员会和国家重点研发计划下的国际合作项目,与以色列科研机构联合攻关,丰富了淡水藻种库的蓝藻水华藻种资源,提升了数据服务能力,为新一代蓝藻水华预防和控制技术的开发提供了支持。
2)参与举办中国科学院2024年“一带一路”暨发展中国家科技培训班,为20余位外国学员提供微藻资源相关技术培训(图3-44A)。
图3-44 参与举办中国科学院2024年“一带一路”暨发展中国家科技培训班
3)参加在日本举办的第九届亚太藻类学论坛(9th APPF),介绍淡水藻种库在促进藻类科学研究和微藻产业发展方面发挥的重要作用(图3-45)。
图3-45 和在日本举办的第九届亚太藻类学论坛(9th APPF)上介绍淡水藻种库
图

3.8 国家病毒资源库

图

3.8.1 简介

中国科学院武汉病毒研究所微生物菌毒种保藏中心(国家病毒资源库,以下简称“资源库”)始建于1979年,1989年在国际菌种保藏联合会(WFCC)注册,是我国唯一专业从事病毒分离、鉴定与保藏的研究机构(图3-46)。2018年被国家卫生健康委员会正式指定为人间传染的国家级病原微生物菌(毒)种保藏中心,2019年被科技部、财政部共同指定为“国家病毒资源库”,2021年入选第一批湖北省农业微生物种质资源保护单位;2024年分别通过ISO/IEC 17025: 2017检测和校准实验室能力认可复评审以及扩项评审,已具备50项检测能力;并获得ISO 9001: 2015质量管理体系认证。
图3-46 国家病毒资源库大楼外景
国家病毒资源库依托武汉国家生物安全实验室及其生物安全团簇平台,具备所有生物危害等级的菌毒种保藏资质、能力与条件,保藏范围覆盖人类医学病毒、动物病毒、昆虫病毒、植物病毒和噬菌体等活体病毒资源,以及水生病毒、海洋病毒、极地环境病毒的遗传资源和相关样本;建立了病毒相关敏感细胞库、参考品库及相关数据库,制定了有效的管理制度,在兼顾安全的同时,实现了资源建设与服务的标准化、信息化。资源库以保藏活体病毒生物安全级别全、数量大、种类多为优势,持续为国内外研究机构、大专院校及企业合法合规提供病毒资源与技术服务,在我国国家安全、公共卫生疫情应急攻关、生命科学研究、生态保护、生物产品创制等领域作出了重要积极贡献。
图

3.8.2 重大成果情况

1)资源建设稳中有升,战略资源引进实现新突破。在菌毒种资源获取方面,2024年度通过自主分离、境外引进以及委托保藏等多种方式,收集菌毒种资源211株,包括资源引进22株、通过自主分离获得病毒资源163株、委托保藏菌毒种26株;在病毒相关样本资源获取方面,2024年度共收集样本资源3.28万份,主要包括各种临床样本、媒介样本(如蜱虫、蚊虫、野生鼠、野生鸟等),以及环境样本等;此外,资源库积极开展病毒敏感细胞系储备工作,从国内外专业机构引进病毒敏感细胞系14株,主要包括蜱细胞系、蚊细胞系、库蠓细胞系等,目前正逐步建立种子库。
2)切实发挥国家平台引领作用,赋能决策支持,构建病毒相关领域科技资源支撑体系。2024年度,持续开展病毒资源保藏工作,扩大资源收集范围,着力建设病毒资源质量体系,实现资源保有量持续创新高,资源建设与服务能力持续提升。2024年度,为中国科学院武汉病毒研究所所内学科组及所外19家机构提供病毒相关资源15 568份/次;积极响应社会需求,为生物医药企业提供猴痘病毒相关产品及技术服务,助力企业研制的病毒检测产品成功获得国家药品监督管理局的正式批准(注册证编号:国械注准2024340152)。该产品的问世标志着国内首个猴痘病毒检测产品正式推出,为猴痘病毒的快速诊断与有效排查提供了有力工具,为精准医疗和即时诊断领域技术作出了重要积极贡献。依托资源库深厚的专业建设底蕴,带领团队为湖北省多家资源库建设提供专业指导意见,其中向武汉市金银潭医院分享建设运行经验,成功指导其生物样本库获批国家人类遗传资源保藏资质(国卫人遗审字〔2024〕BC0025号),共同推动区域科技资源支撑体系迈向新高度。
3)2024年度资源库承担/参与了国家重点研发计划(包括“潜在虫媒新病毒的传播和致病机制研究”“潜在威胁人类病原体发现与挖掘”“高致病性出血热病毒治病机制和干预策略”)、国家自然科学基金联合基金重点项目(包括“湖北省蜱虫携带病毒谱调查与蜱传病毒的病原学研究”“针对高致病性病毒转录复制过程的抗病毒靶点和创新药物机制研究”),以及农业微生物种质资源库等20余项重要项目,还参与了“高致病性出血热病毒治病机制和干预策略”“跨境虫媒传染病防控病原监测体系研究与口岸应用”等多项重大国家项目。
图

3.8.3 亮点工作

1)持续优化自主分离体系,坚持需求导向、优势互补,强化资源多元化策略,为国家重大科研任务提供坚实的资源支撑。2024年度,在媒介生物携带病毒资源的前瞻性调查、重要虫媒病毒的感染致病机理、虫媒病毒传播扩散模式等方面取得重要进展。联合湖北省疾病预防控制中心、华中科技大学同济医学院附属协和医院,开展湖北省内发热伴血小板减少综合征检测工作,通过采集黄冈市麻城市、英山县,荆州市等地的蜱虫样本,以及收集湖北省内相关病毒临床样本,进行病原检测鉴定,开展湖北省内发热伴血小板减少综合征病毒感染的流行病学调查及病原生物安全风险评估。基于前期蜱媒病毒“科研—防控—诊疗”全链条解决方案,建成我国首个虫媒病毒“医防研”平台。
2)开展蜱媒病毒本底调查和病毒分离工作,解析蜱传病毒流行分布与跨种感染风险。在海南、内蒙古、新疆、湖北等地区完成了8种蜱虫(包括璃眼蜱、革蜱、血蜱和扇头蜱属)和约2000份人和动物血清样本的采集,进行了195个蜱类样本宏基因组文库测序分析,获取数据约1.38T,揭示了新疆、湖北和内蒙古地区蜱类携带的病毒谱,发现蜱传新病毒、新亚型、新基因型不少于120种。对上述采集的样本,通过细胞分离培养方法获得6种蜱媒病毒,完成了黄陂病毒(HpTV-1)和塔姆德病毒(TAMV)病原学和流行病学调查,提示HpTV-1对湖北地区动物存在潜在威胁,推测武汉周边地区如大悟、随州和英山可能是HpTV-1的潜在自然疫源地。建立了9种蜱传病毒(2种黄病毒、2种内罗病毒和5种白蛉病毒属)的核酸检测方法、新型血清学检测方法(LIPS)。解析了8个蜱种携带病毒的组织嗜性差异和特点,完成了4个蜱种的单蜱病毒组分析,绘制了精细蜱病毒谱。完成了巴基斯坦3种蜱传病毒(JMTV、BDTPV-2、LMTV)在蜱、宿主动物和人群中的流行分布调查,形成了1份蜱传病毒流行分布与跨种感染风险评估报告。
3)强化科普教育影响力,打造病毒领域权威科普活动品牌。2024年度,秉承科学精神,积极响应国家加强科普能力建设的号召,不断创新科普方式和手段,包括对病毒标本馆进行了全面升级改造,增设了3D模型展示区、直播演示厅等多个特色功能区域,显著提升了科普教育的吸引力和实效性,使得科普工作更加贴近公众需求。同时,精心策划并成功举办了“我和妈妈学科学”亲子系列科普活动、武汉国家生物安全实验室“公众开放日”等活动(图3-48),吸引了中国科学院武汉病毒研究所所内外众多家庭参与。此外,邓菲研究员作为病毒标本馆馆长,积极协助中国科学院武汉病毒研究所组织湖北省科技活动周、中国科学院第七届科学节、公众科学日等大型科普活动,通过丰富的展览、讲座和互动体验,累计服务公众达千余人次,显著提升了公众的科学素养(图3-47);还协助中国科学院武汉病毒研究所成功组织了“庆祝新中国成立75周年和建院75周年”主题歌咏大赛、中国科学院第三届职工技能大赛,为中国科学院武汉病毒研究所的文化建设和人才发展贡献了力量。
图3-47 中国科学院第七届科学节活动现场
图3-48 武汉国家生物安全实验室“公众开放日”合影
图

3.8.4 学术交流与培训

1)2024年10月8~12日,在第9届生物安全实验室管理与实验技术培训班课上,资源库主任邓菲研究员、主管唐霜高级实验师分别就菌毒种保藏、运输、使用管理、废弃物处理等方面进行了授课(图3-49,图3-50)。
图3-49 第9届生物安全实验室管理与实验技术培训班上邓菲主任授课
图3-50 第9届生物安全实验室管理与实验技术培训班上唐霜老师授课
2)2024年10月27日至11月10日,第8届生物安全实验室管理与技术国际培训班在湖北省武汉市成功举办(图3-51)。国家病毒资源库技术负责人沈姝青年研究员就科学研究进展、菌毒种保藏等方面进行了授课。
图3-51 第8届生物安全实验室管理与技术国际培训班合影
3)组织国家病毒资源库资源与信息讲堂系列培训,邀请南方科技大学侯圣伟副研究员以“海洋巨病毒多样性和季节性研究”为题作学术报告,资源库王君工程师、阿里云计算有限公司李磊技术总监围绕“人工智能(AI)技术及其在科学研究中应用潜力”开展讲座(图3-52)。
图3-52 国家病毒资源库资源与信息讲堂培训现场
图

3.8.5 国际合作

1)2024年6月16~20日,资源库技术负责人沈姝研究员与文倩博士研究生赴香港大学参加了由期刊Eco-Environment & Health主办、香港大学承办的第二届生态环境与健康国际会议(The 2nd International Conference on Eco-Environment & Health,2nd ICEEH)(图3-53)。
图3-53 第二届生态环境与健康国际会议颁奖现场
2)2024年7月28日至8月1日,资源库主任邓菲研究员、技术负责人沈姝研究员赴奥地利维也纳参加第56届国际无脊椎动物病理学会年会,并与其他学者就无脊椎动物病理学的最新研究成果、技术进展、疾病防控策略等议题进行了深入交流与探讨。
3)2024年9月22~30日,资源库技术负责人沈姝研究员、主管唐霜高级实验师赴法国马赛参加了欧洲病毒资源库走向全球(EVA-Global)“病毒及衍生品冻干技术”专题培训“冷冻干燥技术为病毒株及其制品(如灭活质控品)的长期保藏提供了便捷解决方案(Lyophilization as a convenient method for long-term preservation of virus strains and derived products such as inactivated quality controls)”。
图

3.8.6 获奖情况

2024年度,资源库主任邓菲研究员带领团队在病毒资源发现、收集、保藏、利用等方面开展了大量工作,为提升我国生物资源核心竞争力、保障国家生物安全、支撑生命科学研究和维护人口健康发挥了科技支撑作用。邓菲研究员代表中国科学院武汉病毒研究所参与中国科学院三八红旗手评选活动,荣获“中国科学院三八红旗手”称号(图3-54)。
图3-54 邓菲研究员荣获“中国科学院三八红旗手”称号
图

3.9 中国普通微生物菌种保藏管理中心

图

3.9.1 简介

1. 基本情况

中国普通微生物菌种保藏管理中心(CGMCC)成立于1979年,隶属于中国科学院微生物研究所,是我国最主要的微生物资源保藏和共享利用机构(图3-55)。自1985年起,该中心作为国家知识产权局指定的保藏中心,承担用于专利程序的生物材料保藏管理工作。经世界知识产权组织批准,于1995年7月获得《布达佩斯条约》国际保藏单位资格。2010年,成为我国首个通过ISO 9001质量管理体系认证的保藏中心。2019年,被国家卫生健康委指定为国家级人间传染的病原微生物菌毒种保藏中心。
图3-55 中国普通微生物菌种保藏管理中心大楼外景
为了进一步加强中国普通微生物菌种保藏管理中心的建设、充分发挥菌种保藏中心的战略支撑作用,2023年9月中国科学院微生物研究所菌种保藏与利用管理委员会(以下简称“管理委员会”)成立。中国科学院微生物研究所所长钱韦研究员担任管理委员会主任,科技战略规划与重大项目处处长喻亚静担任执行主任。

2. 定位

作为公益性国家微生物资源保藏机构,CGMCC围绕我国生命科学研究、生物技术创新和产业发展等重大需求,广泛收集国内外微生物资源并妥善长期保存;在保证生物安全和保护知识产权的前提下,为科教界和产业界提供高质量的微生物资源,以及专利生物材料保藏、微生物鉴定检测等专业技术服务;开展微生物多样性和分类学研究,促进微生物资源的保护、共享和发掘利用。

3. 特色

中心主要收集、保藏、共享各种环境来源的非烈性致病微生物菌种,是我国保藏微生物资源规模最大、物种数量最多的综合性保藏中心,代表着我国微生物保藏领域的科研水平和技术水平。

4. 资源收集保藏

通过与国内外微生物研究机构、研究人员的广泛合作和交流,2024年中心新增各类微生物菌种3164株,受理保藏用于专利程序的各类生物材料3540株。中心还服务于科技部微生物资源调查项目,承担了湖泊、冷泉、黑土地、盐碱地和沿海滩涂等特定生境中不同微生物菌种资源的汇交和保藏工作,共计1518株。这些工作为相关项目成果在科学研究和国民经济发展中进一步发挥重要作用提供了支撑和服务。
截至2024年底,CGMCC采用液氮超低温冻结和真空冷冻干燥等方法,共保藏三类、四类微生物菌种共11.5万株,包括古菌、细菌(放线菌)、酵母、丝状真菌等,超过7600个物种,其中用于专利程序的生物材料近3.6万株。作为被国家指定的菌(毒)种国家级保藏中心,目前CGMCC共保藏生物危害等级2级(三类)病原微生物316株,有力地支撑了我国的病原相关课题研究。
此外,全年共完成了200株库藏菌种的复核鉴定,以及这些库藏菌种的基因组测序和数据分析工作,增加了图像和基因序列数据,进一步提升了库藏菌种的质量。利用已建成的质谱分析技术方法,完成了对360株库藏菌种的全细胞蛋白质谱检测和分析,扩充了数据库容量,为菌种的快速鉴定、微生物组和培养组研究奠定了基础。
图

3.9.2 重大成果情况

1. 取得的重要科研成果

在微生物多样性和分类学研究方面,2024年中心科研人员从根际、河流、油藏等不同环境样品中分离培养获得大量纯培养物,同时对新分离的菌种进行系统分类学描述,并发表研究论文4篇。中心按照综合质量管理体系的要求,对菌种进行了存活率检查和纯度检查,对符合要求的项目菌种进行了液氮超低温保藏,并对菌种信息进行了整理以及录入数据库。

2. 参与的重大国家项目

2024年,中心参与承担先导专项项目4项、基础资源与重点研发项目资源库建设14项,参与基础设施平台建设项目3项,支撑、促进了微生物多样性和系统分类学研究和新资源发现挖掘工作的顺利开展。

3. 支撑国家各相关部门的重要贡献/任务

作为国家知识产权局指定的用于专利程序的生物材料保藏中心,以及世界知识产权组织认可的《布达佩斯条约》国际保藏中心,CGMCC积极开展专利生物材料保藏工作,支撑我国生物技术研发和知识产权保护。保藏的生物材料类型包括功能基因元器件、质粒、病毒、古菌、细菌、放线菌、酵母菌、微藻、动植物细胞株、干细胞、植物种子等。中心已将专利程序生物材料的保藏管理纳入ISO 9001质量管理体系认证范围,实现全过程质量控制,确保专利生物材料的安全保藏和规范管理。
截至2024年,CGMCC共受理保藏用于专利程序的各类生物材料近3.6万株(图3-56),位居全球48个《布达佩斯条约》国际保藏中心的第二位。已累计为近4万件生物技术发明专利提供了专利生物材料的保藏服务,为我国生物技术创新发展提供了有力支撑。2024完成了5126株新受理的专利生物材料的信息整理和数据库录入。据统计,CGMCC支撑当年新申请发明专利3014件,当年新公开的专利5676件。
图3-56 CGMCC专利程序生物材料保藏量

4. 支撑地方的重要贡献/任务:

2024年度,中心为1203个企事业单位提供共享菌种4163支,为211家科研、教育和生产单位提供微生物检测鉴定、分析测试等专业技术服务2882项次,充分发挥了专业技术平台的作用,促进了生命科学研究、生物技术研发和企业创新;同时,为政府主管部门审批、管理各类微生物产品提供了技术支持。
据不完全统计,2024年基础研究资源分库共计支撑战略先导专项项目、国家重点研发计划、国际合作项目、自然科学基金、基础性工作专项以及省部级科技计划项目等272项,支撑在国际期刊发表SCI、工程索引(EI)科研论文143篇。
图

3.9.3 亮点工作

1. 噬菌体专业库建设

2024年4月,我国首个噬菌体专业库在中国普通微生物菌种保藏管理中心揭牌成立(图3-57)。噬菌体专业库的成立以及噬菌体数据库的建设为促进我国噬菌体资源的有效共享和利用、推动我国噬菌体治疗行业和学术研究的协同发展奠定了基础。
图3-57 噬菌体专业库在中国普通微生物菌种保藏管理中心揭牌成立

2. 综合质量管理体系持续实施

在中心规范化建设运行方面,根据ISO 9001质量管理体系,结合经济合作与发展组织(OECD)发布的《生物资源中心最佳操作指南》,CGMCC建立并实施了综合质量管理体系,覆盖菌种资源收集、质量复核、保藏管理资源提供、菌种鉴定检测以及专利生物材料保藏等主要工作内容。自2010年通过ISO 9001、ISO 14001和GB/T 28001三体系认证以来,中心持续完善已建立并实施的ISO 9001综合质量管理体系,不断提高体系的可操作性和共享服务的规范程度,2024年连续第14次通过中国质量认证中心的年度监督审核(图3-58)。
图3-58 ISO 9001、ISO 14001和GB/T 28001三体系认证证书
图

3.9.4 学术交流与培训

2024年2月27日,中国普通微生物菌种保藏管理中心(CGMCC)在北京举办微生物菌种保藏及基因组数据分析实战培训,来自40余家单位130余人参加了此次培训(图3-59)。培训会采取报告与实操技术培训相结合的形式,旨在研讨微生物菌种资源及其数据信息挖掘利用的新方法、新技术、新方向和新趋势。培训会由CGMCC主任喻亚静主持。
图3-59 微生物菌种保藏及基因组数据分析实战培训合影
图

3.9.5 国际合作

1)2024年11月19~21日,第21届亚洲微生物资源保护和可持续利用联盟大会在泰国曼谷举行。中国普通微生物菌种保藏管理中心执行主任喻亚静在大会上以《中国微生物菌种保藏发展现状及趋势》为题作报告,向各国代表全面介绍了我国菌保事业的发展历史、组织建构,以及中国普通微生物菌种保藏管理中心的菌种特色、管理模式和未来发展趋势;蔡曼高级工程师基于保藏管理中心的历史、菌种保藏、菌种共享和技术服务支撑情况,以海报形式展示了中国普通微生物菌种保藏管理中心的特点和优势。
2)中国普通微生物菌种保藏管理中心执行主任喻亚静带队参加亚洲研究资源中心网络(ANRRC)2024年度会,与亚洲各国的参会科学家围绕微生物资源领域,在多边交流平台的基础上交流最新的研究成果与实践经验,并积极探索合作机会(图3-60)。
图3-60 中国普通微生物菌种保藏管理中心团队参加亚洲研究资源中心网络2024年会
3)中国普通微生物菌种保藏管理中心喻亚静主任和吴丹妮参加第12届国际真菌学大会,与来自不同国家和地区的同行进行了交流,介绍了CGMCC的菌种保藏情况等,并参观了荷兰真菌多样性研究中心的实验室,学习了不同的真菌保藏经验。
图

3.9.6 获奖情况

2024年度,中国普通微生物菌种保藏管理中心积极参加并组织多次科普活动,荣获中国科学院微生物研究所授予的“科普优秀团队”荣誉称号(图3-61)。
图3-61 中国普通微生物菌种保藏管理中心荣获中国科学院微生物研究所授予的“优秀科普优秀团队”荣誉称号
图

3.10 华南干细胞转化库

图

3.10.1 简介

华南干细胞转化库的依托单位为中国科学院广州生物医药与健康研究院,在广州开发区拥有占地面积逾1000m2的存储中心(图3-62),可存储约2万份细胞样本,对应可存放48万支1.2~2mL冻存管。此外,该库配备了GMP生产车间、细胞标准检测实验室、程序降温系统、细胞冻存管理系统等,这些设施确保了细胞在整个生命周期内的有效流转与高质量管理。
图3-62 华南干细胞转化库存储大楼外景
华南干细胞转化库着重保藏我国华南地区包括特有民族和人群在内的细胞资源、科研团队研发过程中产生的新型或特有的细胞资源,以及相关细胞的各种组学信息(基因组、转录组、表观遗传组以及蛋白质组)。该库已经建立了500余株细胞系,这些细胞系包括健康人来源、疾病来源(如地中海贫血病、亨廷顿舞蹈症、帕金森病等)以及基因编辑模型等。
华南干细胞转化库对外提供干细胞获得、鉴定、自动化扩增服务,主要服务于粤港澳大湾区的优势科研团队。细胞标准化检测实验室于2021年7月21日顺利通过了中国合格评定国家认可委员会(CNAS)的实验室认可,获得CNAS认可标志和认可证书。该实验室主要针对具有各种潜在治疗作用的细胞或生物制剂(如间充质干细胞、免疫细胞、造血干细胞和神经干细胞等),提供科学、准确、公正、高效的标准化质量评估,为我国细胞转化研究提供坚实保障,为相关产品研发和产业发展提供重要支撑。
华南干细胞转化库以广州为核心,主要服务于粤港澳大湾区内干细胞和再生医学的研究团队,并辐射整个华南地区。华南干细胞转化库通过保藏细胞资源来支撑科学研究,同时也为干细胞及再生医学领域的科普教育提供平台。
图

3.10.2 重大成果情况

华南干细胞转化库为多项国家级科研项目的开展提供重要支撑,包括国家重点研发计划项目4项、国家自然科学基金委员会联合基金重点支持项目2项、国家青年科学基金项目2项,以及重大研究计划重点支持项目、专项项目、外国学者研究基金项目各1项。2024年,该库依托自身资源,在国内外具有影响力的期刊发表论文9篇,为基础科学研究提供了有力支持。《基于iPSCs及胚胎补偿技术在猪体内成功培育出人源中期肾脏》入选中国科学院75周年科技成就展。此外,在细胞标准化检测方面建立了细胞吲哚胺2,3-双加氧酶(IDO)基因表达标准化荧光定量PCR检测方法,并发表于杂志《质量安全与检验检测》,保障了细胞转化研究,支撑了产品研发和产业发展。
图

3.10.3 亮点工作

1. 重要科研产出

(1)中国科学院广州生物医药与健康研究院发现线粒体基因编码第14个蛋白质的“线粒体约定”新模式
2024年5月3日,中国科学院广州生物医药与健康研究院刘兴国课题组在期刊Cell Metabolism发表文章,研究发现线粒体基因细胞色素b(CYTB)可以产生一个线粒体基因编码胞质翻译(mtDNA-encoded proteins arising from cytosolic translation, mPACT)的新蛋白CYTB-187AA,这一模式的英文缩写PACT具有“约定”的含义,因此将这一新模式称为“线粒体约定”。该研究改写了教科书中“线粒体基因组编码13个蛋白”的论断,揭示了CYTB基因可使用胞质核糖体标准遗传密码编码第14个全新蛋白质。此外,新蛋白CYTB-187AA与线粒体磷酸转运蛋白SLC25A3相互作用,在卵子发育和早期胚胎发育中发挥重要作用,且影响雌性生育能力。该研究还展示了线粒体与细胞核遗传密码交互的新模式及线粒体能量的双重调控模式。
(2)中国科学院广州生物医药与健康研究院揭示乙酰转移酶HBO1调控中内胚层分化新机制
2024年3月22日,中国科学院广州生物医药与健康研究院潘光锦课题组在期刊Nucleic Acids Research发表文章,揭示了乙酰转移酶HBO1在人胚胎干细胞多能性维持及中内胚层分化中的作用。HBO1属于MYST家族,在胚胎发育等方面起着关键作用。前期研究主要关注其复合物骨架蛋白BRPF1,但HBO1的具体作用尚不明确。该研究发现,缺失HBO1的干细胞会丧失多能性,其分化缺陷表明HBO1对中内胚层的形成至关重要。实验结果显示,HBO1的乙酰转移酶活性对于多能性的维持是必要的,并且它介导H3K14ac定位到多能性基因的启动子区域;HBO1与SMAD4相互作用,SMAD4是TGF信号通路中的关键因子。研究还发现,HBO1缺失会导致TGF信号下游靶基因表达降低,SMAD4对于HBO1与染色质的结合至关重要。定向诱导分化实验结果显示,SMAD4-HBO1在中胚层谱系相关基因上共定位。综上所述,该研究揭示了HBO1在人胚胎干细胞命运中的决定性作用,为细胞命运的转变提供新见解,为神经谱系细胞技术体系提供新思路。
(3)中国科学院广州生物医药与健康研究院揭示mRNA修饰酶METTL3/METTL14在人胚胎干细胞核仁的相分离结构维持中发挥重要作用
2024年8月21日,中国科学院广州生物医药与健康研究院潘光锦课题组在期刊Nature Communications发表文章,研究发现RNA甲基转移酶复合物METTL3/METTL14能够维持人胚胎干细胞的核仁相分离结构及功能完整性。核仁是rRNA合成和核糖体装配的关键结构,但其正常的液-液相分离及功能完整性的维持机制尚不明确。该研究揭示了敲除METTL3或METTL14会导致核仁结构功能异常,破坏液-液相分离,是因为SUV39H1/H2蛋白水平升高,H3K9me3积累,从而损害液-液相分离(LLPS)。METTL3/METTL14作为CRL4 E3泛素连接酶接头,可促进SUV39H1/H2降解,阻止H3K9me3积累,从而维持核仁正常的结构和功能。综上所述,该发现揭示了METTL3/METTL14的新机制,有助于理解核仁结构功能维持机制。
(4)中国科学院广州生物医药与健康研究院揭示自噬调控人粒系祖细胞扩增的新机制
2024年2月13日,中国科学院广州生物医药与健康研究院潘光锦团队在期刊Stem Cell Reports发表文章,研究揭示了ATG7依赖的自噬在人粒系祖细胞紧急粒细胞分化扩增中的机制。粒细胞是重要免疫细胞,但紧急粒细胞分化(EM)过程中调控其扩增的机制尚不明确。研究团队建立体外EM模型,发现自噬缺陷会导致粒系祖细胞(MPs)扩增出现障碍,且只有全长型ATG7能恢复其扩增能力。进一步研究表明,自噬通过降解p53蛋白来释放MPs的增殖能力。综上所述,该发现为人粒细胞分化扩增调控提供了新见解,为粒细胞白血病治疗提供了潜在靶点。

2. 细胞质量控制工作进展与成果

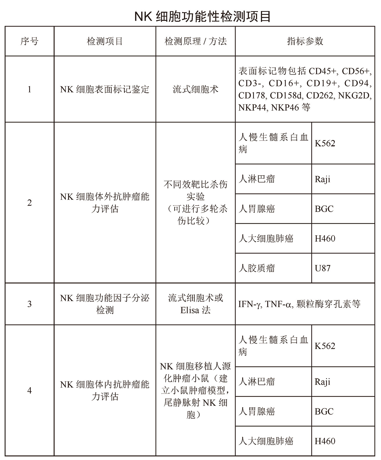
(1)细胞标准化检测实验室开展NK细胞的第三方检测服务,提供全面的功能性检测项目
细胞标准化检测实验室经过5年的运行,始终秉承“科学、准确、公正、高效”的质量方针,已通过CNAS实验室认可(证书编号:CNASL15141)。该实验室主要针对具有治疗作用的间充质干细胞、免疫细胞、人多能干细胞(包括ESC、iPSC)、神经干细胞、造血干细胞等细胞产品,开展标准化质量评估与检测,目前已经为众多企业和单位提供了优质的检测服务。2024年,经过前期的精心准备,该实验室正式对外开展临床治疗用人自然杀伤细胞(NK)第三方检测服务,除了常规的安全性和有效性检测项目,还提供全面的功能性检测项目(图3-63)。
图3-63 NK细胞功能性检测项目
(2)细胞标准化检测实验室成功建立了细胞IDO基因表达标准化荧光定量PCR检测方法
细胞标准化检测实验室(SCTL)成功建立了细胞IDO基因表达标准化荧光定量PCR检测方法,相关文章发表于杂志《质量安全与检验检测》(图3-64)。细胞制剂的质量评估及检测是细胞治疗技术的关键,也是细胞产业发展的瓶颈。作为服务平台,SCTL致力于弥补这一环节的不足,建设转化中间平台,发展标准化评估体系,以保障细胞转化研究,支撑产品研发和产业发展。
图3-64 文章《细胞IDO基因表达标准化荧定量PCR检测方法的建立及应用》发表

3. 细胞资源保藏与共享

在科技部重点研发计划的科研任务支持下,华南干细胞转化库经过数年的持续积累与努力,逐渐发展壮大。该转化库的成长过程既体现了明确的任务导向性,也展现了自然发展的逻辑。2024年,该转化库主要围绕课题组项目开展工作,在人诱导多能干细胞或人胚胎干细胞的基础上,成功应用基因编辑技术,构建了15种新型模型细胞。同时,依托平台资源,团队发表了9篇高质量学术文章。在资源共享方面,该转化库积极向高校和科研机构提供了50株细胞资源,促进了科研合作与资源共享。此外,该转化库还为单位内部和外部用户提供了检测服务和技术支持,旨在帮助用户更有效地利用这些资源,从而加快科研进程,同时节省时间和经费。
图

3.10.4 学术交流与培训

2024年度,华南干细胞转化库参加了多项活动。5月18日,参加了中国科学院广州生物医药与健康研究院举办的以“砥砺二十载∙科学新征程——健康中国使命担当”为主题的中国科学院第二十届公众科学日活动,为中小学生、幼儿园小朋友定制了不同的活动内容,普及了科学知识,传播了科学精神,得到了学生和家长的认可(图3-65)。9月20日,参加了2024年度实验室生物安全专题培训讲座,旨在提升平台人员对实验室生物安全知识的认知水平,强化科研人员的实验室生物安全意识与自我防护能力(图3-66)。11月13日,参加了2024年度生命科学和医学伦理专题培训,提升了平台人员对生命科学和医学伦理的认知水平,强化科研人员的伦理意识,有效防范伦理风险,规范科研实验行为(图3-67)。
图3-65 中国科学院第二十届公众科学日活动广州分院主会场现场
图3-66 2024年度实验室生物安全专题培训讲座现场
图3-67 2024年度生命科学和医学伦理专题培训现场
图

3.10.5 国际合作

2024年12月6~8日,第十四届广州国际干细胞与再生医学论坛在广州科学城成功举办(图3-68)。论坛围绕干细胞与再生医学前沿领域,依托中国科学院广州生物医药与健康研究院的人类细胞谱系设施,聚焦“细胞谱系解析与干预”,涵盖细胞全能性、新技术、疾病模拟、细胞命运调控等6大主题,设置22个特邀报告及6个主旨报告。作为该领域的顶尖论坛,它不仅促进了我国科研人员的国际交流,构建了稳固的学术网络,还引领了干细胞与再生医学的前沿发展,为粤港澳大湾区未来的医学布局提供了明确方向。
图3-68 第十四届广州国际干细胞与再生医学论坛现场
图

3.10.6 获奖情况

1)2024年9月20日,在广州第六届精准医学发展论坛上颁发了广东省精准医学科学技术奖。中国科学院广州生物医药与健康研究院发育与再生医学研究中心刘兴国研究员团队的科研成果“线粒体通透转换孔作为疾病发生新靶点的研究”荣获广东省精准医学科学技术奖自然科学奖一等奖。
2)2024年10月17日,广东省科技大会在广州召开,中国科学院广州生物医药与健康研究院郑辉研究员荣获青年科技创新奖(图3-69)。
图3-69 中国科学院广州生物医药与健康研究院郑辉研究员荣获青年科技创新奖
3)2024年11月2日、3日,以“嗨,科学!——好奇探索未知,科学连接未来”为主题的中国科学院第七届科学节2024广州专场在华南国家植物园举行。活动现场颁发了相关奖项,中国科学院广州生物医药与健康研究院在“科普进校园,湾区百校行”活动中荣获优秀组织单位奖(图3-70)。
图3-70 中国科学院广州生物医药与健康研究院在“科普进校园,湾区百校行”活动中荣获优秀组织单位奖
图

3.11 中国科学院人类资源样本库

图

3.11.1 简介

中国科学院人类资源样本库(以下简称样本库)是依托中国科学院生物物理研究所建立的科研服务公共平台,承担人群队列收集、存储、出库服务,为国内单位及企业提供临床样本收集与存储服务。该样本库具备完善的场地与设施建设,实施样本收集、存储、出库的标准化操作流程,具有问卷信息与样本信息电子化管理系统,建立了一套血液样本质量标准与技术体系。该样本库设有专业化管理队伍,先后承担重庆市卫生健康委员会设立的“重庆市医学资源样本库”建设项目;作为科研牵头单位,联合10余家大型医院参与院战略科技先导专项(B类)“多维大数据驱动的中国人群精准健康研究”中的“大规模自然人群队列建设及专病队列建设”(以下简称“先导专项”);参与重庆市科学技术局技术创新与应用发展专项“重庆市自然人群健康队列研究”;参与重庆市科学技术局“国家健康战略资源中心(筹)”项目,并承担重庆市健康资源创新研究院“三库二平台”建设工作。
目前,样本库存储血浆样本134 306份、血清样本134 309份、血细胞样本23 168份、全血样本22 180份、DNA样本42 576份。
图

3.11.2 重大成果情况

1. 大规模人群队列建设进展

样本库执行先导专项任务,截至2024年12月底,通过14个合作医疗机构、32个招募现场累计招募志愿者30.5万余人,其中重庆本地志愿者15万余人。同时,累计获取8家合作医疗机构14万余名志愿者的体检数据,采集表型数据1860万份。

2. 完成健康医疗大数据公共服务平台初步建设

1)2023年获得重庆市发展和改革委员会市级科技创新基础设施项目支持,遵循“原始数据不离域,数据可用不可见”原则,面向全国科研人员提供专业、便捷、安全的高性能在线服务,包括数据存储、处理、分析和超算等。
2)2024年完成健康医疗大数据公共服务平台初步建设工作,主要包括以下两方面。①平台设施建设:完成约1000m2全基因组实验室搭建,以及大型高通量测序设备进场、安装和调试工作。②数据资源建设:优化共享门户和运营管理平台的交互设计,全流程提供数据安全服务和支持。

3. 启动全基因组测序

截至2024年底,样本库实验室对入库样本累计完成24万份核酸提取,与深圳华大基因股份有限公司开展合作,使用能够满足超大通量测序需求的华大智造DNBSEQ-T7及T10高通量测序仪,能够实现测序读长、测序通量、数据质量以及成本投入之间的最佳平衡,目前已完成6000人全基因组测序。

4. 开展血液质量评估体系研究

1)建成血浆超深度多肽组学方法平台并应用于感染性呼吸疾病相关研究。为提升体液样本质量变化研究的精准性和全面性,样本库完成了基于纳升液相色谱-tims/TOF多级质谱联用的血浆超深度多肽组学方法平台的建设,该平台显著提升了多肽组鉴定的深度和定性准确性。样本库团队应用该平台开展了感染性呼吸疾病的愈后机制和长期影响的相关研究,2024年相关论文发表于期刊Analytical and Bioanalytical Chemistry(https://doi.org/10.1007/s00216-024-05684-0)。
2)开展了“血浆样本多维度分子层面质量变化的全面研究”项目。样本库团队完成了短期冷藏环境暴露、短期高温暴露、长期冷冻保藏、冷冻-融化循环刺激等不同分析前条件下的400余个样本的处理与制备,采集了包括蛋白质组学、多肽组学和代谢组学在内的多维度组学变化数据,建立了血浆样本分析前阶段多因素的全景式分子层面变化数据体系。
3)开展了基于基质辅助激光解吸电离(MALDI)质谱成像的临床组织样本质量变化研究和质量控制方法研发。样本库团队系统研究了冷缺血阶段环境因素对组织样本中蛋白质组、多肽组和代谢组的影响,探索了基于质谱成像技术的组织样本质量评估的可行性。
4)2024年5月团体标准《用于蛋白质和多肽分析的血浆血清质量评估技术规范》立项。样本库团队参加了中国研究型医院学会组织的团体标准立项专家评审会,并顺利通过团体标准《用于蛋白质和多肽分析的血浆血清质量评估技术规范》的立项答辩。
图

3.11.3 亮点工作

人类资源样本库积极推动先导科技专项(B类)项目“多维大数据驱动的中国人群精准健康研究”,建成国内首个自动化程度最高的千万量级样本保藏库;完成国内首个“大规模自然人群队列”和“中国自然人群生物资源库”“健康医疗大数据中心”两大公共科技资源服务平台(“1队列+2平台”)的人类遗传资源共享体系建设,包括以下三方面。①国内自主建设规模最大的自然人群队列(近40万人群);②国内自动化程度最高的生物样本库(1000万样本保存量);③符合最新法规要求的人类遗传数据共享大数据平台。
图

3.11.4 学术交流与培训

1)第四届慢病风险评估与控制大会学术会议,时间为2024年5月17日,地点为重庆(图3-71)。
图3-71 第四届慢病风险评估与控制大会学术会议现场
2)中国自然人群生物资源库合作单位授牌仪式,时间为2024年5月17日,地点为重庆(图3-72)。
图3-72 中国自然人群生物资源库合作单位授牌仪式
3)2024年中国第三届中国医药思享会,时间为2024年6月21~23日,地点为博鳌(图3-73)。
图3-73 2024年中国第三届中国医药思享会现场
4) “龙少年科学院”走进西部(重庆)科学城科学院实践团科普活动:龙少年走进中国自然人群生物资源库,探索健康密码,时间为2024年8月15日,地点为重庆(图3-74)。
图3-74 2024年“龙少年科学院”走进西部(重庆)科学城科学院实践团合影
5)中国研究型医院学会临床数据与样本资源库专业委员会换届选举暨2024学术年会,时间为2024年9月19~22日,地点为雄安(图3-75)。
图3-75 中国研究型医院学会临床数据与样本资源库专业委员会换届选举暨2024学术年会现场
图

3.12 中国癌症功能细胞库

图

3.12.1 简介

为响应习近平总书记的“现在核心技术、关键技术、国之重器必须立足于自己”号召,解决中国生物医药产业“头重脚轻,消费侧强、供给侧弱”的问题,中国科学院合肥物质科学研究院刘青松药物学研究团队针对生物医药产业发展中“卡脖子”的关键因素——细胞模型,研发出3种新一代具有自主知识产权的核心技术体系。①基于逆转录病毒的转基因技术构建清晰基因背景细胞模型的技术体系;②新一代CRISPR/Cas9基因编辑细胞造模技术体系;③原代细胞的重编程体外扩增技术。2018年,团队以上述核心技术为基础,建设中国癌症功能细胞库,目前已经初具规模;并依托联合建设单位合肥中科普瑞生物医药科技有限公司的商业服务能力,发展医药检测服务商业化平台,利用已建立的新型细胞模型转化应用平台实现成果转化。此外,团队建立了激酶靶向药物工程细胞评价技术体系,开发了10余种具有自主知识产权的抗肿瘤临床前候选药物,研发了肿瘤原代细胞可再生关键技术,并开发了肿瘤临床精准用药技术体系,已为5000余例癌症患者提供了精准用药服务。2022年中国癌症功能细胞库获批科技部人类遗传保藏资质,2023年团队开始建设以肿瘤原代细胞和类器官为特色的“活体”生物样本库,并依托平台持续构建以癌症功能细胞为特色的资源库。截至2024年底,资源库细胞量已达3680株。
图

3.12.2 重大成果情况

1. 依托平台发表科研论文3篇

1)Yan L J, Qi S, Wu C, et al. Hypocrellin A from an ethnic medicinal fungus protects against NLRP3-driven gout in mice by suppressing inflammasome activation. Acta Pharmacologica Sinica, 2025, 46(4): 1016-1029.
2)Wang C, Zou F M, Qi Z P, et al. Discovery of Pyrazolo[1,5-a]pyridine derivatives as potent and selective PI3Kγ/δ inhibitors. Journal of Medicinal Chemistry, 2024, 67(17): 15199-15219.
3)Wang Y, Hu C, Yu H W, et al. Insensitivity of oncogenic EGFR R776L mutation to EGFR inhibitors in lung cancer. Lung Cancer, 2024, 189(48): 107495.

2. 依托平台获得授权专利7项

依托中国癌症功能细胞库获得授权专利7项,如表3-1所示。
表3-1 获得授权专利7项
专利名称授权公告日申请国家发明人证书号
一种用于肺癌上皮细胞的培养基、培养方法及其应用2024.3.26中国刘青松、胡洁、王文超、陈程、任涛、王黎6830381
肠癌原代细胞的培养基及培养方法2024.6.25中国刘青松、赫玉影、陈程、黄涛、任涛、王文超、王黎7131479
原代乳腺上皮细胞培养基、培养方法及其应用2024.5.17俄罗斯刘青松、刘飞扬、梅沪生、王文超、赵明、蒋宗儒、任涛、王黎2819362
一种用于体外快速扩增食管鳞癌原代细胞的专用培养基及培养方法2024.6.28俄罗斯刘青松、王文超、陈程、王黎、胡洁RU2822035C1
一种用于体外快速扩增食管鳞癌原代细胞的专用培养基及培养方法2024.3.13日本 刘青松、王文超、陈程、王黎、胡洁;JP7454290B2
一种用于食管鳞癌上皮细胞的培养基、培养方法及其应用2024.4.1俄罗斯刘青松、胡洁、王文超、陈程、任涛、王黎RU2816529C1
一种用于食管鳞癌上皮细胞的培养基、培养方法及其应用2024.3.27日本刘青松、胡洁、王文超、陈程、任涛、王黎JP7461674B2

3. 承担的科研项目

平台承担的科研项目如表3-2所示。
表3-2 平台承担的科研项目
项目来源项目类型项目/课题数(项)经费(万元)
中国科学院仪器修购专项1280
青促会择优1300
合肥物质院院长改革专项360
横向项目企业联合实验室1600
合计61240
图

3.12.3 亮点工作

1. 基于中国癌症功能细胞库平台承担重大项目,积极推进项目进程

平台负责人刘青松研究员作为项目负责人,承担的国家重点研发计划“基于临床指导的新型肿瘤药敏分析技术研究及原型产品研制项目”已实现节点性目标,顺利通过中期考核(图3-76);平台承担的安徽省中医药科技攻关专项“针对呼吸系统疾病的大品种中成药的现代化深度研究与开发”项目在北京中日友好医院启动临床试验研究,完成阶段性目标(图3-77)。
图3-76 国家重点研发计划“基于临床指导的新型肿瘤药敏分析技术研究及原型产品研制项目”顺利通过中期考核
图3-77 安徽省中医药科技攻关专项“针对呼吸系统疾病的大品种中成药的现代化深度研究与开发”项目在北京中日友好医院启动临床试验研究

2. 助力成果转化,领航新质生产力发展

中国癌症功能细胞库资源孵化的企业合肥中科普瑞生物医药科技有限公司及全资子公司合肥中科普瑞医学检验实验室有限公司,以创新驱动发展,接连斩获多项重磅荣誉:母公司凭借在细胞工程领域的核心技术优势,入选国家级第六批专精特新“小巨人”企业(图3-78),获评“2024年度合肥高新区潜在独角兽企业”(图3-79)和“2024年度合肥高新区瞪羚企业”(图3-80),子公司则荣膺“雏鹰企业”称号。这一系列成果彰显了从技术研发到产业转化的全链条竞争力。作为以原代细胞为特色的生物医药领军者,中科普瑞以“专业化、精细化、新颖化”为导向,深耕可再生癌症原代细胞资源库建设及精准医疗应用,持续为临床用药与药物研发提供源头创新支撑,培育新质生产力,为生物医药产业高质量发展注入“核动力”。
图3-78 合肥中科普瑞生物医药科技有限公司入选国家级第六批专精特新“小巨人”企业
图3-79 合肥中科普瑞生物医药科技有限公司获评“2024年度合肥高新区潜在独角兽企业”
图3-80 合肥中科普瑞生物医药科技有限公司获评“2024年度合肥高新区瞪羚企业”

3. 大力发展“技术-资源-应用”三位一体的模式

2024年10月,根据《安徽省科技成果转化中试基地建设指引(试行)》(皖科区秘〔2022〕369号)和《关于开展安徽省科技成果转化中试基地备案工作的通知》(皖科区秘〔2022〕399号)要求,经评审公示,中科普瑞获批“安徽省科技成果转化中试基地(人类细胞工程技术)”资质(图3-81)。技术突破与资源积累的协同效应使得中科普瑞能够在中试基地平台上实现技术放大与产品孵化。例如,将专利培养基转化为标准化试剂盒,并通过资源库的临床样本来验证产品性能,最终满足医疗机构和药企对高仿真肿瘤模型的迫切需求。平台以原代细胞培养技术为核心支撑,通过小分子激酶抑制剂诱导实现肿瘤细胞微环境重塑,将传统培养成功率从不足30%提升至85%以上,解决了原代细胞体外存活率低、功能易失活的行业痛点,为资源库的高效构建奠定了技术基础。而依托该技术建立的资源库,成为科技成果转化试验的载体,主要体现在以下两方面。一方面,资源库积累的多样化临床样本为培养基优化、药物敏感性测试等研究提供了真实世界的数据支撑,推动技术迭代与产品标准化;另一方面,资源库中高活性的细胞资源可直接服务于临床精准用药筛选及新药研发,形成从样本采集到产业应用的完整链条。
图3-81 合肥中科普瑞生物医药科技有限公司获批“安徽省科技成果转化中试基地(人类细胞工程技术)”资质
图

3.12.4 学术交流与培训

1)2024年4月,中国癌症功能细胞库成员参加了国际生物及环境样本库协会(ISBER)第25届墨尔本年会,与30余个国家的样本库专家共同讨论样本库下一个25年的发展问题,其中“服务型资源库”已成为主要发展方向之一。此外,平台基于三大功能细胞资源建立的三大服务平台获得了与会专家的认可,未来将与国际及国内肿瘤相关样本库探索联动发展新机制,为临床、患者及药企提供新型个性化服务。
2)2024年9月,合肥中科普瑞与零壹人工智能科技研究院(南京)有限公司零联合举办了“精品·全流程类器官培训班”。该培训班课程包含了肿瘤类器官培养、传代、冻存、复苏以及药敏检测等实操内容,通过系统的理论课程学习结合全流程的实操,帮助学员快速掌握类器官研究的核心技术。
图

3.12.5 获奖情况

依托的团队——中国科学院合肥物质科学研究院肿瘤精准靶向药物研究创新团队荣获2024年“全国三八红旗集体”荣誉称号(图3-82)。此次表彰中,中国科学院共有3个集体、5名个人获奖。该团队是一支女性科研工作者占比超过60%的优秀科研团队(图3-83)。团队以细胞工程技术和肿瘤新药创制为切入点,从临床实际用药需求出发,不断攻坚克难,建体系、搭平台、促产业,取得了多项突出的创新性成果。
图3-82 中国科学院合肥物质科学研究院肿瘤精准靶向药物研究创新团队荣获2024年“全国三八红旗集体”荣誉称号
图3-83 中国科学院合肥物质科学研究院肿瘤精准靶向药物研究创新团队成员
图

3.13 中国科学院昆明动物研究所犬遗传资源库

图

3.13.1 简介

中国科学院昆明动物研究所犬遗传资源库(简称为“犬遗传资源库”)的工作重心是犬科动物遗传资源的收集与保藏,比格犬作为疾病模型犬,其相关样本也是本资源库的重要资源。
目前,犬遗传资源库的保藏规模居国际前列,共收集保藏来自38个国家的10个犬科物种、7000余个个体的1万余份遗传资源,是目前已报道的家犬品种及地方种群资源最丰富的资源库。此外,犬遗传资源库注重收集易被忽视的地方畜禽种群和野生近缘种,特色保藏了中国南方地区(全球家犬起源地)的遗传资源,包括我国长江流域以南的地方家犬资源上千份,这在世界上是独特的。这些资源为家犬遗传资源挖掘、品种犬纯种鉴定和品种选育提供了丰富的材料,较为经济地实现了资源异地保护,为新品种创新和地方资源挖掘奠定了基础。
2024年,犬遗传资源库着重开展国外犬科动物及近源种资源的收集工作,新增国外样本130份,扩充了国外样本的收藏量;在数据库开发方面下功夫,联合多部门发布了iDog2.0、VDGE和Dog10K三个数据库。这些数据库的发布为犬类复杂性状解析与调控提供了强有力的数据支撑,推动了犬类作为疾病大动物模型在相关领域的研究创新。
图

3.13.2 重大成果情况

1. 重要科研成果

2024年度支撑发表SCI论文5篇,具体如下。
1)犬科动物综合数据库更新至iDog2.0。
2)VDGE为基因编辑动物的突变数据提供标准化分析。
3)利用博物馆样本揭示北欧现代犬种的遗传起源与培育历史。
4)在家犬抗衰老研究中取得新进展。
5)搭建Dog10K犬类多组学数据库。

2. 参与的重大国家项目

1)科技创新2030“脑科学与类脑研究”重大项目“社交障碍的神经环路机制与干预研究”。
2)国家重点研发计划项目“以家犬为模型解析社交与情感的生物学基础”。

3. 参与的重要国际活动/任务

家犬基因组研究国际联盟(Dog10K genomes international consortium)。

4. 支撑国家各相关部门的重要贡献/任务

国家自然科学基金委员会面上项目“青藏高原犬科的系统发育和高原适应的进化机制”。

5. 支撑地方的重要贡献/任务

1)云南省基础研究计划杰出青年项目“家犬行为进化的遗传机制”。
2)春城高层次创新创业团队“动物模型与转化医学应用”。
图

3.13.3 亮点工作

1. 发布犬科动物综合数据库iDog2.0

家犬(Canis lupus familiaris)作为最早的驯化动物之一,在人类社会中扮演着重要角色。对家犬和犬科动物开展研究,对遗传学、医学和生态学等多个领域的发展大有裨益。2024年11月11日,张亚平学科组联合国家生物信息中心赵文明团队发布了新一版犬科动物综合数据库iDog2.0(https://ngdc.cncb.ac.cn/idog/)(图3-84),实现了犬科动物多维组学数据的整合,为国内外家犬研究学者提供了有力支撑。
图3-84 iDog2.0数据库总览

2. 数据库VDGE为基因编辑动物的突变数据提供标准化分析

随着基因编辑技术的快速发展,基因编辑动物在生物学和医学研究中的重要性愈发凸显。然而,基因组编辑可能会在非靶点位点引入基因组变异,导致这些动物出现意想不到的功能突变,因此迫切需要系统地收集和整理这些变异,以支持数据挖掘和深入分析。
中国科学院北京基因组研究所赵文明研究组、中国科学院昆明动物研究所王国栋研究组、中国科学院遗传与发育生物学研究所张永清研究组联合发布了数据库VDGE(Variation Database of Gene-Edited Animals)(https://ngdc.cncb.ac.cn/vdge)(图3-85)。合作团队通过收集、整理并分析了目前已有的家系全基因组数据集,首次实现了对基因编辑动物新发突变的标准化分析、整合和展示,为相关数据的深入挖掘和充分利用提供了一个综合的信息平台。
图3-85 VDGE数据库构建流程及内容展示

3. 利用博物馆样本揭示北欧现代犬种的遗传起源与培育历史

由于创始种群已经灭绝,关于现代犬种的起源和极端形态进化的研究较为匮乏。犬遗传资源库对来自200~100年前瑞典北部传统服装的8个狗毛样本开展分析,以探索现代北欧拉普猎犬和麋鹿猎犬品种的起源和人工选择机制。
学科组与瑞典皇家理工学院Peter Savolainen教授研究团队开展国际合作,从北欧拉普兰地区博物馆的8件200~100年前用狗皮制作的大衣、手套等物件中提取aDNA。利用二代测序技术获得全基因组数据后,与全球多个犬种进行基于SNP的系统发育关系分析,证实了北欧多个狐狸型犬种(如芬兰拉普猎犬、挪威驯鹿犬)均起源于这8件皮张样本所代表的北欧“土狗”(图3-86)。同时,outgroup-f3分析显示,它们的祖先最早由欧洲大陆迁徙而来。此外,基因交流分析发现,这8件皮张样本所代表的北欧“土狗”与欧洲狼普遍存在基因交流。随后,通过选择信号分析发现,北欧狐狸型犬种在品种培育的过程中,与耳型相关的MSRB3基因受到了强烈的人工选择,这与其犬种标准中定义的直立耳型高度吻合。最后,学科组通过与云南大学王璐教授研究团队合作进行细胞与分子学功能实验,发现了MSRB3基因通过与3‘UTR区域结合的miRNA调控表达,最终影响家犬耳型直立与否的遗传机制。
图3-86 皮张样本与北欧现代犬种的系统发育关系(A)和北欧现代犬种的遗传起源分析(B)

4. 在家犬抗衰老研究中取得新进展

生物体的衰老历来是人们特别关注的生理现象,与年龄相关的身体功能障碍发病机制尚不明确,因此建立良好的动物模型对治疗老年相关疾病、延长人类的健康寿命具有重要意义。犬是人类最早驯化的动物之一,与人类长期共存,且具有相似的生活环境和饮食结构,有望突破很多衰老动物模型的局限性,但该模型尚不完善,需要进一步探索。
该研究鉴定出61个与年龄相关的动态变化基因,这些基因可能是犬衰老的潜在生物标志物。用犬间充质干细胞(MSC)、烟酰胺单核苷酸(NMN)和雷帕霉素(Rapa)治疗老龄犬,能够显著降低血浆中的促炎因子。值得注意的是,间充质干细胞有效改善了老年犬的心脏功能,三个关键的潜在年龄相关基因(CCRL2TOXPYCR1)的表达模式被间充质干细胞逆转,其中CCRL2TOX与免疫衰老有关(图3-87)。
图3-87 实验犬年龄分布及干细胞干预后生化指标改变趋势图

5. 搭建犬类多组学数据库Dog10K

犬种表型的多样性,以及犬与人类相关的遗传疾病风险,使得犬类成为研究复杂性状遗传基础和人类生物医学模型的理想对象。Dog10K是一个正在进行的国际合作项目,旨在揭示犬类的表型多样性、疾病、行为和驯化历史的遗传基础。为了更好地展示和利用这些庞大的数据,王国栋学科组和生物多样性大数据中心联合建立了综合性的犬类多组学数据库Dog10K(https://dog10k.kiz.ac.cn/)(图3-88)。
图3-88 数据库Dog10K概览
图

3.13.4 学术交流与培训

为规范资源库管理,每年召开两次资源库标准化管理流程培训会议,从收集的样本类型、取样规范、样本质控管理、样本运输要求及不同类型的样本的保藏和领用标准流程等方面,对中国科学院昆明动物研究所新职工和研究生进行培训和考核,以确保入库的样本信息完整、使用规范。
图

3.13.5 国际合作

1)2024年6月,王国栋等3人赴芬兰参加2024年第12届犬猫遗传学与基因组学国际会议。
2)2024年8月,KSENIA GOLUB赴俄罗斯签订合作协议并带回俄罗斯犬科动物样本(图3-89)。
图3-89 参观俄罗斯科学院生态和进化研究所的标本室
3)2024年12月,字鑫楠、KSENIA GOLUB赴莫斯科讨论项目合作并带回俄罗斯犬科动物样本(图3-90)。
图3-90 字鑫楠、KSENIA GOLUB赴俄罗斯参观动物博物馆
图

3.14 中国科学院野生动物遗传资源库

图

3.14.1 简介

在中国科学院战略生物资源科技支撑体系运行专项的支持下,野生动物遗传资源库依托中国科学院动物研究所动物生态与保护生物学院重点实验室建设,于2021年作为子平台被纳入中国科学院生物遗传资源库。资源库主要收集野生哺乳动物、鸟类、鱼类、两栖爬行类等脊椎动物的组织、血液、DNA等遗传样品。对野生动物遗传资源样本的逐步积累和资源库的规范化建设,是我国珍稀濒危野生动物迁地保护的重要手段,可以实现对我国野生动物战略遗传资源的有效、系统保存,推动构建国家就地保护、迁地保护和遗传资源长期保存利用相统一的系统保护体系,从而实现长期保存和复壮濒危物种的长远目标;在此基础上,开展野生动物遗传资源的深度挖掘和利用。
2024年,资源库收集保藏了哺乳动物、鸟类等脊椎动物的组织、血液、皮张等遗传样品共32种270号,包括我国珍稀濒危哺乳动物大熊猫、小熊猫、鼠、兔等物种样品,以及具有重要研究意义的蝙蝠物种样品。
图

3.14.2 重大成果情况

研究团队发现了棕色大熊猫毛色变异的遗传机制。依托资源库样品,建立了与棕色大熊猫“七仔”相关的两个家系,确定了棕白毛色的常染色体隐性遗传模式。基于三代测序数据的染色体水平大熊猫基因组组装结果、“七仔”两个家系的全基因组重测序数据,以及种群水平的全基因组重测序数据,研究团队鉴定出Bace2基因第一外显子25bp缺失突变是棕色大熊猫毛色变异最有可能的遗传基础。研究进一步利用RNA-seq和Sanger测序对该突变的分布进行了验证,并利用CRISPR-Cas9基因编辑技术构建了小鼠模型,验证了这一突变对毛色的影响。该研究为棕色大熊猫的繁育提供了关键的遗传依据。2024年,相关研究成果发表于期刊PNAS
图

3.14.3 亮点工作

1. 研究揭示棕色大熊猫毛色变异的遗传机制

针对秦岭大熊猫种群中独有的罕见棕白毛色表型,研究团队利用在佛坪国家级自然保护区长期收集的野生大熊猫的生态学和遗传学数据及圈养繁育信息,建立了与棕色大熊猫“七仔”相关的两个家系,确定了棕白毛色的常染色体隐性遗传模式。基于三代测序数据的染色体水平大熊猫基因组组装结果、“七仔”两个家系的全基因组重测序数据,以及种群水平的全基因组重测序数据,研究团队鉴定出Bace2基因第一外显子25bp缺失突变是棕色大熊猫毛色变异最有可能的遗传基础。研究团队进一步利用转录组测序数据确认了Bace2基因结构的完整性,同时在RNA水平上验证了该突变在棕色大熊猫中真实存在。为进一步探究该缺失突变与棕色变异关联的可靠性,研究团队对其他192只秦岭、非秦岭和杂交的黑白大熊猫的Bace2基因该缺失变异区段进行PCR和Sanger测序,同时结合35只全基因组重测序个体的数据,共对227只大熊猫个体开展数据分析,最终确认仅2只棕色大熊猫存在纯合25bp缺失(图3-91)、4只秦岭黑白色大熊猫以及1只圈养黑白色大熊猫为杂合子,而其他黑白色大熊猫均为野生型纯合子。此外,研究人员使用CRISPR-Cas9基因编辑技术在C57BL/6J品系小鼠中构建了同源区段敲除的小鼠模型,发现所有Bace2-/-小鼠的毛色浅于野生型毛色。对小鼠背部毛发进行透射电镜观察并统计单个细胞内的黑素体数量和截面积,Bace2-/-小鼠出现与棕色大熊猫相似的现象:黑素体数量显著减少和截面积显著减小。2024年,相关研究成果以“Taking a color photo: a homozygous 25-bp deletion in Bace2 may cause brown-and-white coat color in giant pandas”为题,发表于期刊PNAS
图3-91 棕色大熊猫家系和Bace2突变候选位点

2. 研究揭示海牛目动物次生性水生适应性演化的遗传机制

海牛目是非洲兽总目中完全水生的哺乳动物,具有低基础代谢率、冷敏感性和高骨密度等独特的适应性特征。与鲸类类似,海牛目独立完成了从陆生到水生的演化,表现出趋同适应特征,如鳍状前肢和退化的后肢等。然而,其遗传演化机制尚不明确。研究团队利用三代HiFi和Hi-C测序技术,组装了西非海牛的染色体水平基因组(3.19Gb),注释获得20 590个蛋白质编码基因,完整度达98%。研究发现,与骨硬化病相关的基因(如CSF1RLRRK1)在海牛中经历了正选择或假基因化,这可能促进了其高骨密度的形成(图3-92)。此外,KCNK18基因的丢失可能增加了海牛对冷水的敏感性。团队还鉴定出392个在完全水生哺乳动物中趋同演化的基因,这些基因与皮肤、骨骼、感官系统发育及昼夜节律相关,可能促进了海牛和鲸类从陆生到水生的转变。目前,海牛目4个物种均被列为“易危”,种群历史动态分析显示其有效种群大小极低,其中西非海牛的全基因组杂合度尤其低,因此亟须加强保护。2024年,该研究成果以“The genome of African manatee Trichechus senegalensis reveals secondary adaptation to the aquatic environment”为题,发表于期刊iScience
图3-92 西非海牛基因组组装结果及次生性水生适应性相关的基因组特征

3. 研究阐明中华穿山甲遗传保护单元与濒危的遗传机制

聚焦中华穿山甲种群的遗传结构、演化历史、演化潜力等研究内容,研究团队采集覆盖该物种主要分布地的遗传样本,开展全基因组重测序,结合保护基因组学、分子系统地理学、种群遗传学等学科理论知识和方法,新发现了该物种2个遗传保护单元(目前共4个)。遗传保护单元间的分化主要由更新世气候波动导致。基于濒危遗传机制和遗传演化潜力的分析结果,提出以下4条关于中华穿山甲种群针对性保护管理的建议。①横断山脉以西的种群遗传演化潜力最低,灭绝风险最高,建议引入其他群体个体,开展遗传拯救;②云南地区的种群拥有最佳的种群遗传状态,可作为遗传种质资源;③云南以外的中国境内的种群,因近50年人口数量显著增加可能侵占了其栖息地,其种群数量急剧下降,但该区域仍是中华穿山甲潜在的适宜分布区,因此建议加强就地保护;④越南、老挝等中南半岛北部的种群近50年有效种群大小下降99%,该栖息地人口数量增加不显著,推测可能是捕捞导致了有效种群数量快速下降,建议加强执法监管(图3-93)。此外,研究发现,中华穿山甲种群基因组平均杂合度为0.001,处于中等偏上水平;受到近期人为活动强烈影响的种群的有害变异尚未积累;在全球气候变化下,我国长江以南大部分区域仍是中华穿山甲潜在的适宜栖息地,这说明中华穿山甲野外种群的恢复仍充满希望。上述发现可为中华穿山甲野外种群的保护与恢复提供关键的科技支撑和十足的信心。
图3-93 中华穿山甲遗传样本分布和种群遗传结构
A. 系统发育关系和Admixture遗传结构;B. PCA分析结果

4. 研究揭示蝙蝠蝇的适应性进化和病原体传播潜力

蝙蝠蝇是一类专性寄生于蝙蝠体表的吸血寄生虫,在蝙蝠种群中分布十分广泛,目前已知有500余种分布于世界各地。研究表明,单只蝙蝠携带的蝙蝠蝇甚至可达数十只,且蝙蝠蝇已被证实携带多种病毒。蝙蝠蝇具有独特的生态位,且长期缺少系统的研究,导致针对蝠蝇的科学研究严重滞后。研究团队通过对蝙蝠蝇物种(Phthiridium sp.)进行染色体水平基因组组装和比较基因组学分析,揭示了其适应寄生生活的基因特征,如视觉、飞行和昼夜节律相关基因家族的收缩和扩张,进而揭示了蝙蝠蝇的适应性进化和病原体传播潜力。研究还通过小RNA测序发现,蝙蝠蝇携带多种已知和新分类的病毒,包括正链RNA病毒、负链RNA病毒、双链RNA病毒和DNA病毒,这表明蝙蝠蝇在蝙蝠病毒生态系统中扮演着重要角色。此外,研究发现,蝙蝠蝇不仅吸食蝙蝠血液,还能吸食其他哺乳动物血液,这提示其可能在蝙蝠病毒跨种传播中起到桥梁作用。同时,研究还探讨了RNA干扰通路在病毒多样性和进化中的作用,能够影响病毒复制和进化(图3-94)。该研究建立了针对非模式媒介物种的研究平台,揭示了蝙蝠蝇在病原体传播中的潜在作用,为蝙蝠蝇相关病毒的防控提供了新的科学依据,具有重要的公共卫生意义。2024年,该研究成果以“Adaptive evolution of traits for parasitism and pathogen transmission potential in bat flies”为题,发表于期刊National Science Review
图3-94 蝙蝠蝇基因组组装特征及系统发育地位
AI翻译
复制
笔记
高亮
搜索
笔记 0
高亮 0
编辑
删除
笔记
0 / 500
笔记详情
2025-08-26 14:49
中国科学院生物遗传资源库-中国科学院战略生物资源计划2024年度工作报告
目录
笔记
搜索
0
全部
笔记
高亮